
Vous avez décidé d’investir dans un produit structuré, vous avez compris le mécanisme de l’autocall ou du Phoenix, et puis arrive la question que personne ne vous aide vraiment à trancher : chez qui souscrire ? Entre les courtiers en ligne, les fintechs et les plateformes spécialisées, l’offre a explosé ces dernières années, avec une collecte qui a bondi de 52 milliards d’euros en 2023 à 61 milliards en 2024 en France. Mais cette croissance n’a pas rendu le marché plus lisible. Les frais restent opaques (entre la marge de structuration de l’émetteur, la rétrocession au distributeur et les frais de gestion de l’enveloppe, le coût réel d’un produit structuré en assurance-vie se situe entre 2 % et 4 % par an), les tickets d’entrée varient de 300 € à plusieurs dizaines de milliers d’euros, et le niveau d’accompagnement va du 100 % autonome au conseil personnalisé. Résultat : deux investisseurs qui souscrivent le même autocall à 8 % brut chez deux courtiers différents peuvent se retrouver avec un écart de rendement net de plus d’un point par an, simplement à cause des frais. Sur cinq ans et un capital de 100 000 €, cet écart représente plusieurs milliers d’euros.
On a passé au crible huit courtiers et plateformes accessibles aux particuliers en France (Linxea, Placement-direct.fr, Hedios Patrimoine, Epargnissimo, Patrimea, Mon Petit Placement, Ramify, Altaprofits) sur six critères concrets : frais totaux, gamme de produits structurés, ticket d’entrée, enveloppes fiscales disponibles, accompagnement et transparence. L’idée est de vous donner une grille de lecture claire pour choisir l’intermédiaire qui correspond à votre profil et à votre niveau d’autonomie.
1. Méthodologie et critères de comparaison des courtiers en produits structurés
1.1 Pourquoi comparer les courtiers en produits structurés est indispensable
Quand on souscrit un autocall à 8 % brut via une assurance-vie, on s’attend à toucher quelque chose de proche de 8 %. En réalité, le rendement qui arrive sur votre contrat est amputé par plusieurs couches de frais, dont certaines sont quasiment invisibles.
Le coût total annuel d’un produit structuré logé en assurance-vie se situe entre 2 % et 4 % par an. Ce chiffre agrège quatre postes distincts : les frais de gestion de l’enveloppe AV (0,50 % à 0,75 % selon le courtier), la marge de structuration de l’émetteur (estimée entre 1 % et 2 % par an, intégrée au prix d’émission et jamais décomposée publiquement), la rétrocession versée au distributeur (estimée entre 0,3 % et 1,5 % par an), et les frais d’entrée éventuels (0 % chez la plupart des courtiers en ligne, mais jusqu’à 3 % chez certains).

La distinction clé, c’est celle entre frais visibles et frais invisibles. Les frais de gestion AV et les frais d’entrée apparaissent clairement dans les conditions générales du contrat. La marge de structuration et la rétrocession, en revanche, sont noyées dans le coupon affiché. Le KID PRIIPs fournit un indicateur de coût agrégé (le RIY), mais il ne décompose pas ces couches individuellement, ce qui rend la comparaison entre deux courtiers difficile à partir du seul document réglementaire.
Ce qu’on observe souvent, c’est que peu d’investisseurs savent que MiFID II leur donne le droit de demander le détail des rétrocessions perçues par leur intermédiaire. C’est pourtant l’un des rares moyens de savoir combien votre courtier gagne réellement sur chaque produit souscrit. Si les mécanismes de l’autocall, du Phoenix ou du capital garanti ne vous sont pas encore familiers, on les décortique dans notre guide sur les produits structurés.
1.2 Les 6 critères retenus et le panel des 8 courtiers
Pour comparer des courtiers dont les modèles économiques et les niveaux de service sont très différents, il faut une grille de lecture commune. On a retenu six critères, chacun ayant un impact direct sur le rendement net ou sur l’expérience de souscription :
- Frais totaux : frais de gestion UC, frais d’entrée, commission de performance éventuelle. C’est le premier levier du rendement net.
- Gamme de produits structurés : nombre d’émetteurs, variété des sous-jacents (indices, paniers, actions), types de produits (autocall, Phoenix, capital garanti).
- Ticket d’entrée minimum : de 300 € à environ 250 000 € selon les courtiers et les contrats.
- Enveloppes fiscales disponibles : AV seule, AV + PER, ou AV française + AV luxembourgeoise.
- Accompagnement : exécution autonome, semi-accompagné (simulateur, équipe dédiée), ou gestion conseillée avec un CIF.
- Transparence et track record : publication d’un historique de performance, communication sur les rétrocessions, statut réglementaire.
Le panel couvre huit courtiers et plateformes accessibles aux particuliers en France : Linxea, Placement-direct.fr, Hedios Patrimoine, Epargnissimo, Patrimea, Mon Petit Placement, Ramify et Altaprofits. Ce panel représente les trois grandes familles du marché : les courtiers généralistes à frais bas (Linxea, Placement-direct.fr, Epargnissimo, Altaprofits), le spécialiste avec gamme propriétaire (Hedios), et les fintechs à accompagnement renforcé (Mon Petit Placement, Ramify). Patrimea occupe une position à part avec son accès à l’assurance-vie luxembourgeoise.

Côté statuts réglementaires, trois catégories coexistent. Les CIF enregistrés AMF (Hedios, Mon Petit Placement, Ramify) ont une obligation de conseil et de suivi renforcé. Les courtiers en assurance enregistrés ORIAS (Linxea, Placement-direct.fr, Epargnissimo, Altaprofits) distribuent des contrats d’assurance-vie sans obligation de conseil personnalisé. Patrimea est également enregistré ORIAS. Avant de souscrire chez un intermédiaire, vérifiez systématiquement son inscription sur orias.fr.
1.3 Tableau récapitulatif d’ouverture
Avant de plonger dans les fiches détaillées de chaque courtier, ce tableau vous donne une vue d’ensemble sur les huit critères clés. Vous pourrez repérer rapidement les courtiers qui correspondent à votre profil.
| Critère | Linxea | Placement-direct | Hedios | Epargnissimo | Patrimea | Mon Petit Placement | Ramify | Altaprofits |
|---|---|---|---|---|---|---|---|---|
| Frais d’entrée | 0 % | 0 % | 0 % | 0 % | 0-3 % | 0 % | 0 % | 0 % |
| Frais de gestion UC /an | 0,50-0,60 % | 0,50 % | 0,60 % | 0,70 % | 0,50-0,72 % | Variable | 1,00-1,60 % | 0,60 % |
| Commission de performance | Non | Non | Non | Non | Non | 0-2,68 % sur les gains | Non | Non |
| Ticket min. produit structuré | 500-1 000 € | 1 000 € | 1 000 € | 1 000 € | 1 000 € (FR) / ~250 000 € (LU) | 300 € | 1 000 € | 1 000 € |
| Enveloppes disponibles | AV, PER | AV, PER | AV | AV, PER | AV FR, AV LU | AV | AV, PER | AV |
| Gamme produits structurés | Large | Moyenne | Propriétaire (H-Perf.) | Moyenne | Large (FR + LU) | Sélectionnée | Limitée | Moyenne |
| Accompagnement | Autonome | Autonome | Semi-accompagné | Autonome | Personnalisé | Conseillé | Semi-accompagné | Autonome |
| Assureur(s) | Spirica, Suravenir | SwissLife | Suravenir | Spirica | Nortia, Spirica, assureurs LU | Non détaillé | Generali, Apicil | Generali, Suravenir, SwissLife |
Données à jour — avril 2026.
L’écart de frais de gestion UC entre le courtier le moins cher (0,50 % chez Linxea ou Placement-direct.fr) et le plus cher (jusqu’à 1,60 % chez Ramify) atteint 1,10 point par an. Sur un capital de 100 000 € investi dans un autocall à 8 % brut pendant cinq ans, cet écart représente plusieurs milliers d’euros de rendement net en moins. Autant dire que le choix du courtier n’est pas anodin.
1.4 Contexte du marché des produits structurés en 2026
Le marché des produits structurés distribués aux particuliers en France connaît une croissance soutenue, avec une collecte qui est passée de 52 milliards d’euros en 2023 à 61 milliards en 2024 (source : H24 Finance). Cette dynamique s’explique par le cycle de taux amorcé en juillet 2022, qui a redonné de l’attractivité aux composantes obligataires intégrées dans ces produits.
En mars 2026, le taux de refinancement principal de la BCE se situe à 2,15 %. La poursuite du cycle de baisse des taux réduit progressivement l’attractivité des produits à capital garanti (dont la composante obligataire devient moins rémunératrice), mais les autocalls maintiennent des coupons intéressants grâce aux primes d’option liées à la volatilité des marchés actions.

Côté rendements, deux données de référence coexistent sans qu’il faille les confondre : l’AMF/ACPR mesure un rendement brut moyen de 6,5 % par an sur les produits échus entre 2021 et 2023, tandis que H24 Finance rapporte 8,5 % brut sur les produits échus ou rappelés en 2025. Les populations étudiées sont différentes, et les chiffres reflètent des environnements de marché distincts.
Un changement fiscal majeur est entré en vigueur au 1er janvier 2026 avec la LFSS 2026 : les prélèvements sociaux sur le CTO passent de 17,2 % à 18,6 %, portant le PFU de 30 % à 31,4 %. En assurance-vie, les PS restent à 17,2 %. L’écart fiscal entre AV et CTO se creuse, ce qui renforce l’intérêt de loger ses produits structurés dans une enveloppe assurance-vie. Si vous hésitiez entre les deux enveloppes, c’est un argument de plus en faveur de l’AV — d’autant que chaque point de frais supplémentaire pèse lourd sur le rendement à long terme.
1.5 Frise des évolutions réglementaires et de marché (2018-2026)
Le marché des produits structurés accessibles aux particuliers a été profondément transformé par une succession d’événements réglementaires et monétaires en moins d’une décennie :
- Janvier 2018 : entrée en vigueur de MiFID II et du règlement PRIIPs. Le KID devient obligatoire avant souscription, le test d’appropriation s’impose pour tout produit complexe.
- 2020-2022 : taux directeurs de la BCE proches de 0 %. Les produits à capital garanti deviennent quasi inexistants faute de composante obligataire rémunératrice.
- Juillet 2022 : la BCE amorce son cycle de hausse des taux. Les produits à capital garanti reviennent progressivement sur le marché.
- 2023-2024 : collecte en forte hausse (52 puis 61 milliards d’euros), portée par le retour des produits à capital garanti et l’appétit des particuliers pour les autocalls à coupons élevés.
- 2025 : début du cycle de baisse des taux BCE. Les rendements des produits échus ou rappelés atteignent 8,5 % brut en moyenne (H24 Finance).
- Janvier 2026 : LFSS 2026, hausse des PS à 18,6 % sur CTO (PFU 31,4 %). Aucun impact sur l’assurance-vie (PS 17,2 %).
- Mars 2026 : taux BCE à 2,15 %. Les autocalls conservent leurs coupons, mais les produits à capital garanti perdent en attractivité.

Le cadre méthodologique et le contexte de marché sont désormais clairs. On passe aux fiches individuelles de chaque courtier, en commençant par ceux qui offrent les frais les plus compétitifs.
2. Linxea, le courtier historique aux frais les plus bas
2.1 Présentation
Linxea est l’un des courtiers en ligne les plus anciens du marché français (créé en 2001). Enregistré à l’ORIAS comme courtier en assurance, il distribue des contrats d’assurance-vie et de PER via deux assureurs : Spirica (filiale de Crédit Agricole Assurances) pour le contrat Spirit 2, et Suravenir (filiale de Crédit Mutuel Arkéa) pour le contrat Avenir 2.
Son positionnement est clair : exécution autonome à frais minimaux. Linxea ne propose pas de conseil dédié aux produits structurés. La gamme de produits structurés accessibles en UC est renouvelée régulièrement, avec des autocalls, des Phoenix et des produits à capital protégé sur indices européens et mondiaux (Euro Stoxx 50, CAC 40, paniers d’actions). Le ticket d’entrée démarre à 500 € en UC sur Spirit 2.
2.2 Points forts
Le premier atout de Linxea, c’est le niveau de frais. Avec 0,50 % de frais de gestion UC par an sur Spirit 2, c’est l’un des courtiers les moins chers du marché pour loger des produits structurés en assurance-vie. Sur Avenir 2, les frais montent légèrement à 0,60 %, ce qui reste compétitif.
Aucun frais d’entrée, aucun frais d’arbitrage en ligne, aucune commission de souscription sur les produits structurés. En pratique, le seul coût supporté par l’investisseur côté courtier est le frais de gestion annuel de l’enveloppe.
La gamme est un autre point fort. Linxea donne accès à des produits de plusieurs émetteurs différents via ses deux assureurs partenaires, ce qui évite la dépendance à un seul structureur. Autocalls sur Euro Stoxx 50, S&P 500, paniers d’actions : la diversité des sous-jacents et des profils de risque est au rendez-vous.
L’accès au PER en plus de l’assurance-vie permet de diversifier les enveloppes fiscales. Si vous êtes à TMI élevée et que vous cherchez à déduire vos versements de votre revenu imposable, c’est un avantage non négligeable.
2.3 Points faibles
Le revers de la médaille d’un courtier en exécution pure : aucun accompagnement dédié aux produits structurés. Vous devez être capable de lire et d’analyser un KID seul, de comprendre les mécanismes de barrière et de rappel anticipé, et de prendre votre décision sans l’aide d’un conseiller. Pour quelqu’un qui découvre les produits structurés, cela peut être un frein réel.
Linxea ne publie pas de track record agrégé sur ses produits structurés (contrairement à Hedios, qui affiche un historique détaillé). On peut consulter les caractéristiques de chaque produit (coupon cible, barrière, sous-jacent), mais il n’existe pas de synthèse globale des performances passées.
Pas d’application mobile, une interface web qui fait le travail sans innovation particulière, et une gamme de produits structurés qui dépend des émissions proposées par Spirica et Suravenir, sans conception propriétaire. La marge de structuration et la rétrocession ne sont pas communiquées. Pour savoir comment intégrer concrètement un produit structuré dans un contrat d’AV, il faut comprendre les contraintes propres à chaque assureur.
2.4 Tarification détaillée
| Type de frais | Montant |
|---|---|
| Frais d’entrée (versement) | 0 % |
| Frais de gestion UC (AV) | 0,50 % /an (Spirit 2), 0,60 % /an (Avenir 2) |
| Frais d’arbitrage | 0 % (en ligne) |
| Commission de souscription produit structuré | 0 % |
| Frais de sortie anticipée | Décote marché secondaire (variable) |
Données à jour — avril 2026.
En clair, sur un autocall à 8 % brut logé dans Spirit 2, le rendement avant fiscalité tombe à environ 7,50 % après déduction des frais de gestion. C’est le poste le plus bas du panel avec Placement-direct.fr.
2.5 Pour qui c’est fait
Linxea convient à l’épargnant patrimonial autonome (50 000 € à 250 000 €) qui recherche les frais les plus bas du marché, qui est capable d’analyser un KID seul et de sélectionner ses produits structurés sans accompagnement. L’accès à une large gamme multi-émetteurs et à deux enveloppes fiscales (AV + PER) en fait un choix solide pour l’investisseur expérimenté.
En revanche, si vous débutez en produits structurés et avez besoin d’un accompagnement, si vous cherchez un spécialiste avec un track record documenté, ou si votre patrimoine élevé (supérieur à 250 000 €) vous oriente vers une assurance-vie luxembourgeoise, Linxea ne répondra pas à ces attentes. Avant de souscrire, pensez à comparer les contrats d’assurance-vie en ligne pour trouver l’enveloppe la mieux adaptée.
3. Placement-direct.fr, la transparence Swiss Life à frais compétitifs
3.1 Présentation
Placement-direct.fr est une plateforme de distribution d’assurance-vie et de PER en ligne, filiale de Swiss Life France depuis 2008. Courtier en assurance enregistré ORIAS, il propose le contrat Placement-direct Vie (assuré par SwissLife Assurance et Patrimoine) et un PER. La gamme de produits structurés en UC est renouvelée périodiquement.
Le positionnement est comparable à celui de Linxea : exécution autonome, frais bas, pas de conseil personnalisé sur les produits structurés. Là où ça diffère, c’est l’assureur : Linxea s’appuie sur deux assureurs (Spirica et Suravenir), tandis que Placement-direct.fr est adossé à Swiss Life, l’un des assureurs les plus solides du marché européen.
3.2 Points forts
Les frais de gestion UC s’établissent à 0,50 % par an en gestion libre, au même niveau que Linxea Spirit 2. Aucun frais d’entrée, aucun frais d’arbitrage en ligne. Le socle tarifaire est identique à celui de Linxea, ce qui place Placement-direct.fr parmi les courtiers les moins chers du panel.
L’adossement à Swiss Life est un atout de poids. En tant qu’assureur de premier plan, Swiss Life apporte une solidité financière et une transparence sur les conditions générales qui rassurent les épargnants patrimoniaux. L’AV et le PER sont tous deux disponibles, ce qui vous offre la même flexibilité d’enveloppes que Linxea.
3.3 Points faibles
La gamme de produits structurés est qualifiée de moyenne, c’est-à-dire moins étendue que chez Linxea. Là où Linxea donne accès à des émissions de plusieurs structureurs via deux assureurs, Placement-direct.fr dépend d’un seul assureur (SwissLife), ce qui limite mécaniquement le nombre d’émetteurs et de sous-jacents disponibles simultanément.
Comme Linxea, pas d’accompagnement dédié aux produits structurés, pas de track record publié, pas d’application mobile. Le ticket minimum est légèrement plus élevé (1 000 € par produit structuré en UC, contre 500 € chez Linxea sur Spirit 2). La gamme est renouvelée au rythme des émissions programmées par Swiss Life, sans conception propriétaire.
3.4 Tarification détaillée
| Type de frais | Montant |
|---|---|
| Frais d’entrée | 0 % |
| Frais de gestion UC (AV) | 0,50 % /an (gestion libre) |
| Frais d’arbitrage | 0 % (en ligne) |
| Commission de souscription produit structuré | 0 % |
Données à jour — avril 2026.
Le profil tarifaire est quasi identique à celui de Linxea Spirit 2. Si vous hésitez entre les deux, le choix se fera sur la gamme de produits disponibles et sur votre préférence d’assureur (SwissLife vs. Spirica/Suravenir).
3.5 Pour qui c’est fait
Placement-direct.fr convient à l’épargnant autonome (50 000 € à 250 000 €) qui recherche des frais bas et la solidité d’un adossement à Swiss Life, avec un accès à l’AV et au PER.
En revanche, si vous cherchez une large gamme multi-émetteurs avec davantage de diversité sur les sous-jacents, Linxea offre un choix plus étendu grâce à ses deux assureurs partenaires. Et si vous avez besoin d’un accompagnement structuré sur les produits structurés, ni Linxea ni Placement-direct.fr ne répondront à cette attente.
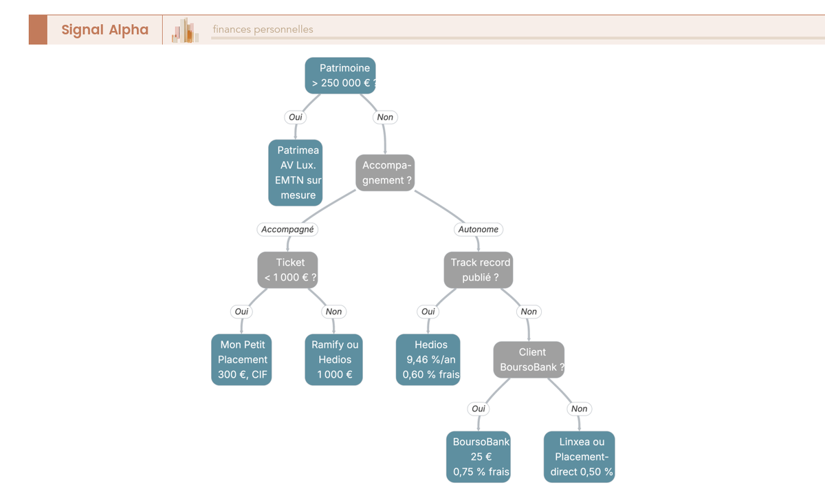
4. Hedios Patrimoine, le spécialiste avec un track record documenté
4.1 Présentation
Hedios Patrimoine occupe une place à part dans ce comparatif. CIF enregistré AMF et courtier en assurance ORIAS, Hedios conçoit et distribue ses propres produits structurés, la gamme H-Performance. En 17 ans d’activité, environ 162 produits ont été émis (source : Le Figaro, février 2026), principalement des autocalls sur Euro Stoxx 50, S&P 500, Nasdaq-100 et paniers d’indices.
Les produits sont distribués via un contrat d’assurance-vie dédié, Hedios Life, assuré par Suravenir (filiale de Crédit Mutuel Arkéa). Le modèle est semi-accompagné : un simulateur de scénarios en ligne permet d’évaluer les résultats en scénario défavorable, modéré et favorable avant souscription, et une équipe dédiée est joignable par téléphone et e-mail. Pas de PER disponible.
4.2 Points forts
Le track record est l’argument massue de Hedios. Le taux de rendement annuel moyen historique des gammes H s’établit à 9,46 % par an net de frais en moyenne (source : hedios.com, données au 28 février 2026, environ 162 produits). C’est le seul courtier du panel à publier un historique agrégé de cette nature, et c’est ce qui donne au lecteur un point de comparaison concret.

La conception propriétaire des produits signifie que Hedios contrôle les paramètres de chaque émission : choix du sous-jacent, niveau de barrière, structure du coupon. Le produit H-Performance 26, par exemple, offre un rendement fixe de 6 % versé à l’issue de la première année quelle que soit l’évolution de l’indice, plus un gain supplémentaire plafonné à 11 % par année écoulée si l’indice progresse d’au moins 5 %.
Les frais d’entrée sont à 0 %, les frais d’arbitrage également, et les frais de gestion UC s’établissent à 0,60 % par an, un niveau contenu pour un courtier-spécialiste.
Note de Tom
j’ai toujours un faible pour les intermédiaires qui publient leurs performances passées de manière transparente. La plupart des courtiers se gardent bien d’afficher un track record agrégé, parce que ça les engage. Le fait que Hedios le fasse depuis plus de quinze ans, c’est un signal de confiance, même si les performances passées ne préjugent évidemment pas des résultats futurs.
4.3 Points faibles
Le revers de la spécialisation, c’est la concentration. Hedios propose uniquement la gamme H-Performance : pas de diversification hors produits structurés via la même interface, pas d’accès à des ETF, des SCPI ou des fonds euros en dehors du contrat Hedios Life. Si vous souhaitez centraliser l’ensemble de votre allocation dans un même contrat, c’est une limite à avoir en tête.
La dépendance à un seul assureur (Suravenir) soulève la question du risque de contrepartie, même si Suravenir est une filiale solide du Crédit Mutuel Arkéa. La marge de structuration est intégrée au coupon affiché et n’est pas décomposée, ce qui rend difficile l’évaluation du coût réel du produit au-delà des frais de gestion AV. Pas de PER disponible, pas d’application mobile.
Rappelons-le clairement : les performances passées ne préjugent pas des résultats futurs. Le track record de 9,46 % net par an a été construit sur une période qui inclut des marchés haussiers prolongés, et rien ne garantit que les produits futurs délivreront des rendements comparables. Si la sécurité du capital est votre priorité, la distinction entre capital garanti et capital protégé mérite d’être bien comprise avant de souscrire.
4.4 Tarification détaillée
| Type de frais | Montant |
|---|---|
| Frais d’entrée | 0 % |
| Frais de gestion UC (AV) | 0,60 % /an |
| Frais d’arbitrage | 0 % |
| Marge de structuration | Non communiquée (incluse dans le coupon) |
Données à jour — avril 2026.
L’écart de 0,10 point par rapport à Linxea Spirit 2 (0,60 % vs. 0,50 %) peut sembler marginal, mais sur un capital de 100 000 € et un horizon de cinq ans, il représente environ 500 € de rendement net en moins. Reste à savoir si le track record documenté et la conception propriétaire justifient ce léger surcoût ; à vous de trancher selon vos priorités.
4.5 Pour qui c’est fait
Hedios convient à l’investisseur semi-autonome (50 000 € à 250 000 €) qui recherche un spécialiste avec un historique de performance documenté, qui est prêt à concentrer ses produits structurés chez un seul acteur et à accepter une gamme mono-produit. Le simulateur de scénarios et l’équipe dédiée apportent un niveau d’accompagnement supérieur à celui des courtiers en exécution pure.
En revanche, Hedios n’est pas adapté si vous recherchez la diversification des émetteurs, l’accès au PER, ou un accompagnement personnalisé de type gestion conseillée.
5. Epargnissimo, le courtier toulousain à frais contenus
5.1 Présentation
Epargnissimo est un courtier en assurance enregistré ORIAS, basé à Toulouse. Il distribue des contrats d’assurance-vie et de PER via deux assureurs : Suravenir (pour le contrat Croissance Avenir et Croissance Avenir Capitalisation) et Spirica (pour le contrat Netlife 2). Les produits structurés sont accessibles en UC, avec une gamme renouvelée régulièrement incluant des autocalls et des Phoenix.
Le positionnement d’Epargnissimo mise sur un service client à taille humaine et des frais de gestion contenus, dans un registre d’exécution autonome comparable à Linxea ou Placement-direct.fr.
5.2 Points forts
Le premier avantage d’Epargnissimo, c’est l’accès à deux assureurs distincts (Suravenir et Spirica), ce qui permet de diversifier le risque de contrepartie assureur et d’accéder à des gammes de produits structurés complémentaires. C’est un point que Placement-direct.fr (mono-assureur Swiss Life) ne peut pas offrir.
Les frais de gestion UC sont contenus à 0,70 % par an sur Netlife 2. Pas de frais d’entrée, pas de frais d’arbitrage en ligne. L’AV et le PER sont tous les deux disponibles, ce qui vous donne la même flexibilité d’enveloppes fiscales que Linxea.
Le service client à taille humaine, basé en France, est régulièrement cité comme un point positif dans les retours utilisateurs. Si vous voulez pouvoir poser une question concrète à un interlocuteur joignable rapidement, c’est un atout par rapport aux courtiers à volume élevé où les temps de réponse peuvent être plus longs.
5.3 Points faibles
Le frais de gestion UC à 0,70 % reste supérieur de 0,20 point à Linxea Spirit 2 et Placement-direct.fr (0,50 %). Sur un capital de 100 000 € et un horizon de cinq ans, cet écart représente environ 1 000 € de rendement net en moins. C’est le prix d’un service client plus accessible, mais il faut en avoir conscience avant de souscrire.
La gamme de produits structurés est qualifiée de moyenne : pas de gamme propriétaire, pas de track record agrégé publié, et une offre qui dépend des émissions référencées par Spirica. Pas d’application mobile, une interface web sans particularité notable. Les frais de gestion en gestion libre sur le contrat Croissance Avenir restent à confirmer dans les conditions contractuelles en vigueur.
5.4 Tarification détaillée
| Type de frais | Montant |
|---|---|
| Frais d’entrée | 0 % |
| Frais de gestion UC (AV) | 0,70 % /an (Netlife 2) |
| Frais d’arbitrage | 0 % (en ligne) |
Données à jour — avril 2026.
Autrement dit, le surcoût annuel de 0,20 point par rapport aux courtiers les moins chers du panel est modéré, mais il s’accumule sur la durée. Si vous optimisez chaque point de base de frais, Linxea ou Placement-direct.fr seront plus adaptés.
5.5 Pour qui c’est fait
Epargnissimo convient à l’épargnant autonome (50 000 € à 250 000 €) qui valorise un service client de proximité basé en France et des frais de gestion contenus (même s’ils ne sont pas les plus bas du marché). L’accès à deux assureurs et à l’AV comme au PER complète l’offre.
En revanche, Epargnissimo n’est pas le bon choix si vous optimisez chaque point de base de frais (Linxea et Placement-direct.fr sont moins chers) ou si vous cherchez un accompagnement structuré sur les produits structurés (Mon Petit Placement ou Ramify répondront mieux à cette attente).
6. Patrimea — l’accès à l’assurance-vie luxembourgeoise pour les patrimoines élevés
6.1 Présentation
Patrimea est un courtier en assurance enregistré ORIAS qui se distingue par une offre que l’on ne retrouve chez aucun autre acteur de ce comparatif : l’accès à l’assurance-vie luxembourgeoise. En plus des contrats français distribués via Nortia et Spirica, Patrimea propose des contrats luxembourgeois qui bénéficient du triangle de sécurité, un mécanisme où les actifs du souscripteur sont ségrégués entre l’assureur, la banque dépositaire et le Commissariat aux Assurances (CAA).
L’offre en produits structurés passe par deux canaux : les UC classiques sur les contrats français, et les EMTN sur mesure accessibles via un FID (Fonds Interne Dédié) ou un FIC sur les contrats luxembourgeois. L’accompagnement est personnalisé, avec des échanges en visioconférence et un conseil dédié. Le triangle de sécurité propre à l’assurance-vie luxembourgeoise apporte une protection supplémentaire du capital en cas de défaillance de l’assureur.
6.2 Points forts
Le premier atout de Patrimea, c’est l’accès au triangle de sécurité luxembourgeois. En cas de défaillance de l’assureur, vos actifs sont protégés par la ségrégation obligatoire chez une banque dépositaire indépendante, sous le contrôle du CAA. Ce niveau de protection est supérieur à celui du FGAP français (plafonné à 70 000 € par assureur) et devient pertinent dès que votre patrimoine en assurance-vie dépasse ce seuil de manière significative.
L’accès à des EMTN sur mesure via FID ou FIC est un différenciateur fort. Là où les autres courtiers proposent des produits structurés standardisés (émis par les assureurs partenaires), Patrimea vous permet de faire concevoir un produit adapté à vos contraintes spécifiques. En pratique, cela signifie choisir son sous-jacent, calibrer sa barrière de protection et négocier le coupon directement avec l’émetteur.
Les frais de gestion UC restent compétitifs : 0,50 % à 0,75 % sur les contrats français, et 0,72 % maximum en gestion libre sur les contrats luxembourgeois (OPC hors SCPI). La gamme de produits structurés est large, avec un accès aux émissions françaises et luxembourgeoises.
Un point à retenir : l’AV luxembourgeoise n’offre aucun avantage fiscal supplémentaire pour un résident français. Les mêmes prélèvements sociaux (17,2 %) et le même régime IR s’appliquent. L’intérêt est uniquement la protection renforcée du capital et l’accès à des EMTN sur mesure, dont il faut bien comprendre les risques spécifiques avant de s’engager.
6.3 Points faibles
Le ticket d’entrée est le frein principal. Pour accéder à l’assurance-vie luxembourgeoise, comptez environ 250 000 € (donnée non confirmée par une source publique récente, le seuil variant selon l’assureur et la catégorie de client). Sur les contrats français, le ticket démarre à 1 000 €, ce qui reste standard.
Les frais d’entrée constituent une autre particularité : Patrimea est le seul courtier du panel à facturer potentiellement des frais d’entrée, allant de 0 % à 3 % maximum selon le contrat choisi. Sur un investissement de 250 000 €, des frais d’entrée de 3 % représentent 7 500 € prélevés dès la souscription. C’est un coût que les courtiers à 0 % de frais d’entrée ne vous imposent pas.
Pas de PER disponible, pas d’application mobile, pas de track record publié sur les produits structurés. L’assureur partenaire principal pour les contrats luxembourgeois n’est pas clairement identifiable dans les sources publiques.
6.4 Tarification détaillée
| Type de frais | Montant |
|---|---|
| Frais d’entrée | 0 % à 3 % max. selon le contrat |
| Frais de gestion UC (AV FR) | 0,50 % à 0,75 % /an |
| Frais de gestion UC (AV LU) | 0,72 % max. (OPC hors SCPI, gestion libre) |
| Frais d’arbitrage | 0 % à 0,50 % selon le contrat |
Données à jour — avril 2026.
Le coût total dépend fortement du contrat choisi et de la négociation individuelle. Sur un contrat français sans frais d’entrée et à 0,50 % de gestion UC, Patrimea se situe au même niveau que Linxea. Sur un contrat luxembourgeois avec frais d’entrée, le coût initial est significativement plus élevé, mais la protection renforcée et l’accès aux EMTN sur mesure peuvent justifier ce surcoût si votre patrimoine le justifie.
6.5 Pour qui c’est fait
Patrimea s’adresse à l’investisseur patrimonial élevé (patrimoine financier supérieur à 250 000 €) qui recherche la protection renforcée de l’assurance-vie luxembourgeoise, l’accès à des EMTN sur mesure via FID ou FIC, et un accompagnement personnalisé. Le triangle de sécurité prend tout son sens lorsque votre patrimoine en assurance-vie dépasse largement le plafond du FGAP.
En revanche, Patrimea n’est pas adapté si votre patrimoine est inférieur à 250 000 € (le ticket d’entrée en AV luxembourgeoise est trop élevé), si vous recherchez des frais d’entrée à 0 %, ou si vous êtes un investisseur autonome qui ne souhaite pas d’accompagnement. Au-delà de ce seuil, les enjeux rejoignent ceux de la gestion de fortune au sens large.
7. Mon Petit Placement — l’accompagnement conseillé pour les débutants
7.1 Présentation
Mon Petit Placement est une fintech créée en 2017, enregistrée comme CIF auprès de l’AMF (ORIAS n° 17005501). Son modèle se distingue radicalement des courtiers vus précédemment : ici, pas de gestion libre. Le client ne choisit pas lui-même ses produits structurés, c’est l’équipe MPP qui sélectionne les placements en gestion conseillée. L’offre en produits structurés est disponible depuis environ 2023-2024.
Le ticket d’entrée est le plus bas du panel parmi les courtiers retenus : 300 €. L’accompagnement est humain et pédagogique, avec un conseiller dédié, un onboarding guidé et une application mobile. Les assureurs partenaires incluent La France Mutualiste pour le fonds euros, mais les assureurs spécifiques pour les produits structurés ne sont pas explicitement détaillés sur le site.
7.2 Points forts
Le modèle de frais de Mon Petit Placement est original : pas de commission fixe sur l’encours, mais une commission de performance prélevée uniquement si le portefeuille est en gain. Le taux maximum est de 2,68 % sur les gains, dégressif selon le montant investi. Le prélèvement est trimestriel et une réduction supplémentaire de 15 % par filleul parrainé s’applique. Autrement dit, si votre produit structuré ne délivre aucun gain, vous ne payez rien à MPP.
Ce modèle aligne les intérêts du courtier avec les vôtres, un avantage qu’on ne retrouve chez aucun autre acteur du panel. L’accompagnement humain (conseiller dédié, pédagogie, suivi régulier) et le statut CIF (obligation de conseil réglementaire renforcée) en font la porte d’entrée la plus accessible si vous découvrez les produits structurés.
Le ticket d’entrée à 300 € vous permet de tester un produit structuré sans engager un capital important. L’application mobile est disponible, ce qui est un avantage ergonomique face à la majorité du panel (ni Linxea, ni Hedios, ni Altaprofits ne proposent d’app mobile).
7.3 Points faibles
Le revers du modèle conseillé : vous ne choisissez pas votre produit structuré. L’équipe MPP sélectionne les placements pour vous, ce qui signifie que vous n’avez pas la main sur le sous-jacent, la barrière ou le coupon. Si vous êtes un investisseur autonome habitué à analyser les KID et à comparer les émissions, c’est un fonctionnement de type « boîte noire » qui peut vite devenir frustrant.
La commission de performance, même dégressive, s’ajoute aux frais de gestion UC de l’assureur partenaire (dont le taux exact n’est pas communiqué publiquement pour les produits structurés). Le coût total peut donc s’avérer significativement supérieur à celui d’un courtier en exécution pure comme Linxea.
Pas de PER disponible, pas de track record publié spécifiquement sur les produits structurés (MPP communique sur des rendements de portefeuille tous supports confondus), et une offre de structurés relativement récente. L’AV est la seule enveloppe proposée.
7.4 Tarification détaillée
| Type de frais | Montant |
|---|---|
| Frais d’entrée | 0 % |
| Frais de gestion UC (AV) | Variable selon l’assureur partenaire |
| Commission de performance MPP | 0 % à 2,68 % sur les gains (dégressive, trimestrielle, uniquement si performance positive) |
| Frais d’arbitrage | 0 % |
Données à jour — avril 2026.
Pour un autocall qui délivre 8 % brut sur une année, la commission de performance MPP représente au maximum 0,21 % du capital investi (2,68 % x 8 %). C’est un coût supplémentaire par rapport à un courtier sans commission de performance, mais il reste modéré en valeur absolue si le produit performe.
7.5 Pour qui c’est fait
Mon Petit Placement s’adresse à l’épargnant débutant ou intermédiaire qui souhaite accéder aux produits structurés avec un accompagnement humain, un ticket d’entrée bas (300 €) et un modèle de frais aligné sur la performance. Le statut CIF et le conseiller dédié apportent un cadre rassurant pour un premier investissement en produits structurés.
En revanche, MPP n’est pas adapté si vous souhaitez choisir vous-même vos produits structurés, si vous êtes un investisseur patrimonial qui optimise chaque point de base de frais, ou si vous avez besoin d’un PER.
8. Ramify — la gestion multi-classes avec produits structurés intégrés
8.1 Présentation
Ramify est une fintech de gestion de patrimoine en ligne, enregistrée comme CIF auprès de l’AMF et courtier en assurance ORIAS. Ses partenaires assureurs sont Generali et Apicil. L’AV et le PER sont tous les deux disponibles.
Ce qui distingue Ramify, c’est son positionnement multi-classes : la plateforme vous permet d’intégrer dans un même dashboard des ETF, des SCPI, du private equity et des produits structurés. L’idée est de centraliser l’ensemble de votre allocation patrimoniale en un seul endroit, avec un semi-accompagnement (chat, visioconférence) et une application mobile.
8.2 Points forts
La diversification multi-classes est le premier atout. En pratique, rares sont les plateformes qui permettent de combiner PE, SCPI, ETF et produits structurés au sein d’un même contrat d’assurance-vie ou PER. Si vous souhaitez piloter l’ensemble de votre allocation patrimoniale depuis une seule interface, c’est un gain de temps et de lisibilité appréciable.
L’AV et le PER sont disponibles, ce qui offre la même flexibilité d’enveloppes fiscales que Linxea ou Epargnissimo. Le double partenariat assureur (Generali et Apicil) permet de diversifier le risque de contrepartie. Pas de frais d’entrée, pas de frais d’arbitrage. Le statut CIF implique une obligation de conseil, et l’équipe est joignable par chat et visioconférence. L’intégration du capital-investissement dans la même allocation est un atout pour les épargnants qui veulent diversifier au-delà des classes d’actifs traditionnelles.
8.3 Points faibles
Le coût est le point faible principal. Les frais de gestion globaux (Ramify + assureur) se situent entre 1,00 % et 1,60 % par an, soit les frais les plus élevés du panel. L’écart avec Linxea Spirit 2 (0,50 %) atteint 1,10 point par an.

Sur un capital de 100 000 € investi dans un autocall à 8 % brut pendant cinq ans, la différence entre 0,50 % et 1,60 % de frais de gestion annuels se chiffre en milliers d’euros de rendement net en moins. C’est un surcoût qu’il faut mettre en regard de la valeur ajoutée de l’intégration multi-classes.
La gamme de produits structurés est limitée (quelques produits intégrés dans l’offre globale, dont Horizon Europe 2032 et Impulsion 6 en mars 2026). Les frais dédiés aux produits structurés ne sont pas individualisés dans la grille tarifaire. Pas de track record publié sur les structurés. Les offres avancées (private equity notamment) ne sont accessibles qu’à partir de 100 000 €.
8.4 Tarification détaillée
| Type de frais | Montant |
|---|---|
| Frais d’entrée | 0 % |
| Frais de gestion globaux (Ramify + assureur) | 1,00 % à 1,60 % /an |
| Frais d’arbitrage | 0 % |
Données à jour — avril 2026.
Le surcoût annuel par rapport aux courtiers les moins chers du panel est le plus important de ce comparatif. Autrement dit, la centralisation de l’allocation patrimoniale et le semi-accompagnement CIF justifient-ils de payer entre 0,50 et 1,10 point de frais supplémentaires chaque année ? C’est la question à trancher avant de souscrire.
8.5 Pour qui c’est fait
Ramify s’adresse à l’investisseur qui recherche une allocation patrimoniale diversifiée (PE, SCPI, ETF, produits structurés) au sein d’un même dashboard, avec un semi-accompagnement CIF et une application mobile. L’acceptation de frais plus élevés est le prix de cette intégration.
En revanche, Ramify n’est pas adapté si vous optimisez les frais de gestion (l’écart de 1,10 point avec Linxea est conséquent), ou si vous recherchez une gamme étendue de produits structurés avec la liberté de choisir vos émissions.
9. Altaprofits — le pionnier multi-assureurs depuis 1999
9.1 Présentation
Altaprofits est un courtier en assurance-vie en ligne dont la société a été créée en décembre 1999 et qui a ouvert au grand public en février 2001. C’est l’un des pionniers de la distribution d’assurance-vie sur internet en France. Enregistré ORIAS, Altaprofits se distingue par un atout rare : trois contrats d’assurance-vie adossés à trois assureurs différents. Altaprofits Vie est assuré par Generali Vie, Digital Vie par Suravenir, et Digital Vie Prime par SwissLife.
Le positionnement est celui d’un courtier en exécution autonome, sans conseil dédié aux produits structurés, avec des frais d’entrée à 0 % depuis l’origine. Pas de PER disponible, pas d’application mobile.
9.2 Points forts
L’avantage structurant d’Altaprofits, c’est la diversification des assureurs. Avec trois contrats AV chez trois assureurs de premier plan (Generali, Suravenir, SwissLife), vous pouvez répartir votre allocation en produits structurés entre plusieurs contreparties. Si l’un des assureurs rencontre des difficultés, les contrats chez les deux autres ne sont pas impactés. C’est un levier de gestion du risque que la plupart des autres courtiers du panel ne peuvent pas offrir (Linxea en propose deux, Placement-direct.fr et Hedios un seul).
Les frais de gestion UC sont compétitifs à 0,60 % par an en gestion libre (pour un encours inférieur à 300 000 €, condition applicable depuis mai 2025). Pas de frais d’entrée, pas de frais d’arbitrage en ligne. L’ancienneté de plus de 25 ans est un indicateur de pérennité dans un secteur où plusieurs fintechs récentes n’ont pas encore traversé un cycle de marché complet.
9.3 Points faibles
Pas de PER disponible, ce qui limite les options d’enveloppe fiscale à la seule assurance-vie. Pas d’application mobile, pas de track record publié sur les produits structurés, pas de conseil dédié. La gamme de produits structurés dépend des émissions référencées par les assureurs partenaires, et elle reste moyenne.
Les frais de gestion UC à 0,60 % sont supérieurs de 0,10 point à Linxea Spirit 2 (0,50 %). L’écart est modeste, mais il existe. La condition d’encours inférieur à 300 000 € pour bénéficier du taux de 0,60 % est une limite pour les patrimoines élevés.
Note de Henri
quand on analyse la solidité d’un intermédiaire financier, l’ancienneté n’est pas un critère suffisant, mais c’est un filtre utile. Un courtier qui a traversé 2008, 2020 et les variations de taux de 2022-2025 sans interruption d’activité démontre une capacité de résilience que les acteurs lancés après 2017 n’ont tout simplement pas encore eu l’occasion de prouver.
9.4 Tarification détaillée
| Type de frais | Montant |
|---|---|
| Frais d’entrée | 0 % |
| Frais de gestion UC (AV) | 0,60 % /an (gestion libre, encours < 300 000 €, depuis mai 2025) |
| Frais d’arbitrage | 0 % (en ligne) |
Données à jour — avril 2026.
Le profil tarifaire d’Altaprofits est comparable à celui de Hedios (0,60 % de frais de gestion UC), avec l’avantage de la multi-assureur et l’inconvénient de l’absence de gamme propriétaire. Si vous hésitez entre les deux, la question est de savoir si la diversification des assureurs ou le track record d’un spécialiste a plus de valeur pour vous.
9.5 Pour qui c’est fait
Altaprofits s’adresse à l’épargnant autonome (50 000 € à 250 000 €) qui valorise la diversification des assureurs (trois contrats AV avec trois assureurs différents), la pérennité d’un acteur historique et des frais de gestion contenus. La possibilité de répartir votre allocation entre Generali, Suravenir et SwissLife est un atout de gestion du risque unique dans ce comparatif.
En revanche, Altaprofits n’est pas adapté si vous avez besoin d’un PER (non disponible), d’un accompagnement dédié aux produits structurés, ou si vous recherchez les frais les plus bas du marché (Linxea Spirit 2 reste moins cher de 0,10 point).
10. Tableau récapitulatif et verdict par profil d’investisseur
10.1 Tableau récapitulatif complet des 8 courtiers
Les huit fiches individuelles sont désormais complètes. Ce tableau rassemble l’ensemble des données comparatives en un seul endroit, c’est la référence pour vérifier chaque affirmation de cet article.
| Critère | Linxea | Placement-direct | Hedios | Epargnissimo | Patrimea | Mon Petit Placement | Ramify | Altaprofits |
|---|---|---|---|---|---|---|---|---|
| Frais d’entrée | 0 % | 0 % | 0 % | 0 % | 0-3 % | 0 % | 0 % | 0 % |
| Frais de gestion UC /an | 0,50-0,60 % | 0,50 % | 0,60 % | 0,70 % | 0,50-0,72 % | Variable | 1,00-1,60 % | 0,60 % |
| Commission de performance | Non | Non | Non | Non | Non | 0-2,68 % sur les gains | Non | Non |
| Ticket min. produit structuré | 500-1 000 € | 1 000 € | 1 000 € | 1 000 € | 1 000 € (FR) / ~250 000 € (LU) | 300 € | 1 000 € | 1 000 € |
| Enveloppes disponibles | AV, PER | AV, PER | AV | AV, PER | AV FR, AV LU | AV | AV, PER | AV |
| Gamme produits structurés | Large | Moyenne | Propriétaire (H-Perf.) | Moyenne | Large (FR + LU) | Sélectionnée | Limitée | Moyenne |
| Accompagnement | Autonome | Autonome | Semi-accompagné | Autonome | Personnalisé | Conseillé | Semi-accompagné | Autonome |
| App mobile | Non | Non | Non | Non | Non | Oui | Oui | Non |
| Track record structurés publié | Non | Non | Oui (~162 produits) | Non | Non | Non | Non | Non |
| Assureur(s) | Spirica, Suravenir | SwissLife | Suravenir | Spirica | Nortia, Spirica, assureurs LU | Non détaillé | Generali, Apicil | Generali, Suravenir, SwissLife |
Données à jour — avril 2026.
Sur les frais de gestion UC, Linxea Spirit 2 et Placement-direct.fr partagent le tarif le plus bas à 0,50 %. À l’autre extrémité, Ramify affiche les frais les plus élevés du panel (jusqu’à 1,60 %). Le seul courtier à facturer potentiellement des frais d’entrée est Patrimea (jusqu’à 3 %). Et le seul à publier un track record agrégé est Hedios, avec 9,46 % net de frais par an en moyenne sur environ 162 produits.
10.2 Comparatif visuel : frais vs. accompagnement

Le marché se structure en deux grandes zones. Le quadrant « frais bas + autonome » regroupe Linxea, Placement-direct.fr et Altaprofits. Le quadrant « frais élevés + accompagné » accueille Mon Petit Placement et Ramify. Hedios occupe une position intermédiaire (frais modérés, semi-accompagné), et Patrimea se situe dans une niche à part (ticket élevé, AV luxembourgeoise).
10.3 Comparatif des frais de gestion UC

Du moins cher au plus cher : Linxea Spirit 2 et Placement-direct.fr (0,50 %), Patrimea FR (0,50 % à 0,75 %), Hedios et Altaprofits (0,60 %), Epargnissimo (0,70 %), Mon Petit Placement (variable + commission de performance) et Ramify (1,00 % à 1,60 %). Sur cinq ans et 100 000 €, l’écart entre 0,50 % et 1,60 % dépasse 5 000 € de rendement net en moins — un mécanisme que l’on détaille dans notre analyse des frais d’assurance-vie et de leur impact cumulé.
10.4 Comparatif des tickets d’entrée

Trois segments se distinguent. Le segment accessible (moins de 1 000 €) ne compte qu’un acteur : Mon Petit Placement à 300 €. Le segment standard (1 000 €) regroupe la majorité du panel. Le segment patrimonial concerne Patrimea pour l’AV luxembourgeoise (environ 250 000 €). Linxea se positionne entre les deux premiers segments avec un ticket à partir de 500 € sur Spirit 2.
10.5 Gamme et enveloppes disponibles

Côté gamme, Linxea (multi-émetteurs via deux assureurs) et Patrimea (émissions françaises et luxembourgeoises) offrent les catalogues les plus larges. Hedios occupe un créneau propriétaire (H-Performance). Placement-direct.fr, Epargnissimo et Altaprofits proposent des gammes moyennes. Mon Petit Placement offre une gamme sélectionnée par l’équipe, et Ramify une gamme limitée.
Côté enveloppes, quatre courtiers donnent accès à l’AV et au PER : Linxea, Placement-direct.fr, Epargnissimo et Ramify. Les quatre autres se limitent à l’AV. En 2026, avec les PS à 17,2 % en AV contre 18,6 % en CTO (PFU 31,4 % vs. 24,7 % en AV après 8 ans), l’avantage fiscal de l’assurance-vie pour les produits structurés est renforcé.
10.6 Rendement net selon l’enveloppe fiscale
Pour un autocall à 8 % brut, le rendement net varie sensiblement selon l’enveloppe choisie :
| Enveloppe | PS 2026 | IR | Fiscalité totale | Rendement net (autocall 8 % brut) |
|---|---|---|---|---|
| CTO | 18,6 % | 12,8 % (PFU) | 31,4 % | ~5,49 % |
| AV < 8 ans | 17,2 % | 12,8 % | 30,0 % | ~5,60 % |
| AV > 8 ans (primes ≤ 150 k€) | 17,2 % | 7,5 % (après abattement) | 24,7 % | ~6,02 % |
| PER | 17,2 % (sortie capital) | Barème IR (capital) | Variable selon TMI | Variable |
Données à jour — avril 2026.

L’écart entre le CTO (5,49 %) et l’AV après 8 ans (6,02 %) atteint 0,53 point par an. Sur un capital de 100 000 € et cinq ans, cela représente environ 2 650 € de rendement net supplémentaire en faveur de l’assurance-vie. C’est un levier d’optimisation que les frais de gestion UC ne doivent pas venir annuler : un contrat AV avec 1,60 % de frais de gestion (Ramify) efface une partie de cet avantage fiscal par rapport à un contrat à 0,50 % (Linxea, Placement-direct.fr).
Le PER reste pertinent uniquement si votre TMI est supérieure ou égale à 30 % et si votre horizon est aligné avec la retraite. L’avantage fiscal à l’entrée (déduction des versements) compense les contraintes de liquidité (capital bloqué sauf cas de déblocage anticipé). Pour maîtriser les règles applicables au moment du rachat, notamment l’abattement après 8 ans et le seuil de 150 000 €, on détaille tout dans notre article sur la fiscalité des retraits en assurance-vie.
10.7 Verdict par profil d’investisseur

Profil 1 : Épargnant patrimonial autonome (50 000 € à 250 000 €)
Vous savez analyser un KID, vous comprenez les mécanismes de barrière et de rappel anticipé, et votre priorité est de minimiser les frais pour maximiser le rendement net. Le choix se porte sur Linxea (0,50 % sur Spirit 2, large gamme multi-émetteurs, AV + PER) ou Placement-direct.fr (0,50 %, adossement Swiss Life, AV + PER). En alternative, Epargnissimo apporte un service client de proximité avec un surcoût modéré (0,70 %), et Altaprofits offre la diversification des assureurs (trois contrats AV). Mention spéciale pour Hedios si vous valorisez un track record documenté (9,46 % net par an sur environ 162 produits) et que la concentration mono-produit ne vous dérange pas.
Profil 2 : Investisseur patrimonial élevé (patrimoine > 250 000 €)
Votre patrimoine en assurance-vie dépasse le plafond du FGAP (70 000 €) de manière significative, et vous souhaitez une protection renforcée de vos avoirs. Le choix naturel est Patrimea, qui donne accès à l’assurance-vie luxembourgeoise (triangle de sécurité) et à des EMTN sur mesure via FID ou FIC. L’accompagnement personnalisé et la possibilité de négocier les paramètres de vos produits structurés sont des atouts que les courtiers en exécution pure ne proposent pas. Le ticket d’entrée élevé (environ 250 000 € pour l’AV LU) et les frais d’entrée potentiels (jusqu’à 3 %) sont le prix de cette protection et de cette personnalisation.
Profil 3 : Épargnant débutant ou intermédiaire recherchant l’accompagnement
Vous découvrez les produits structurés, vous n’êtes pas à l’aise pour lire un KID seul, et vous préférez déléguer la sélection des produits à un professionnel. Le choix se porte sur Mon Petit Placement (300 € de ticket d’entrée, conseiller dédié, commission de performance alignée sur vos gains, statut CIF). En alternative, Ramify propose un semi-accompagnement CIF avec l’avantage de l’intégration multi-classes (PE, SCPI, ETF, structurés) dans un même dashboard, mais à un ticket plus élevé (1 000 €) et avec des frais de gestion significativement supérieurs. Si vous n’avez pas encore identifié votre profil d’investisseur, c’est la première étape avant de choisir un courtier.
Conclusion
Ne vous fiez pas au coupon affiché pour choisir votre courtier en produits structurés. Ce qui fait réellement la différence, ce sont les frais de gestion UC et le niveau d’accompagnement dont vous avez besoin. Avec un écart de 0,50 % à 1,60 % par an selon les acteurs, la différence de rendement net dépasse plusieurs milliers d’euros sur cinq ans pour 100 000 € investis. C’est le premier levier à actionner avant même de regarder le coupon.
Un point que l’on voit régulièrement sous-estimé, c’est l’opacité de la chaîne de frais. Le coupon brut annoncé par l’émetteur ne dit rien du coût réel supporté par l’investisseur, entre la marge de structuration, la rétrocession au distributeur et les frais de l’enveloppe. Le bon réflexe est de comparer le RIY figurant dans le KID PRIIPs de produits similaires chez différents courtiers, et de demander le détail des rétrocessions perçues par votre intermédiaire, un droit que MiFID II vous accorde mais que peu d’épargnants exercent.
Pour aller plus loin, on a publié un guide sur les produits structurés qui détaille les mécanismes et les risques des autocalls et des produits à capital garanti. Si vous voulez comprendre comment les frais d’un contrat d’assurance-vie s’accumulent sur la durée, notre article sur les frais d’assurance-vie chiffre l’impact réel sur le rendement net. Et si vous envisagez de loger vos structurés dans une enveloppe AV, notre guide d’intégration des produits structurés en assurance-vie vous aidera à structurer votre allocation.
FAQ – Courtiers en produits structurés : ce que les particuliers demandent le plus souvent
Comment puis-je investir dans des produits structurés en tant que particulier ?
L’accès aux produits structurés s’est démocratisé ces dernières années, mais il emprunte presque toujours le même canal : l’assurance-vie en unités de compte. Concrètement, vous ouvrez un contrat d’assurance-vie auprès d’un courtier en ligne (Linxea, Altaprofits, Epargnissimo, etc.), puis vous arbitrez une partie de votre épargne vers un produit structuré disponible dans la liste des UC proposées. Le ticket d’entrée varie selon les plateformes, mais on se situe le plus souvent autour de 1 000 € par produit, parfois dès 300 € chez Mon Petit Placement. Une alternative existe via le compte-titres ordinaire (CTO), qui donne accès à des EMTN (Euro Medium Term Notes) directement sur le marché secondaire, mais ce canal reste réservé aux investisseurs à l’aise avec les instruments financiers complexes et mieux adaptés à ceux qui acceptent une fiscalité plus lourde (PFU à 31,4 %). Pour la grande majorité des particuliers, l’assurance-vie reste l’enveloppe la plus accessible, la moins taxée et la plus liquide. Vous pouvez en apprendre davantage sur le fonctionnement de cette enveloppe dans notre guide assurance vie.
Quels sont les frais réels d’un produit structuré ?
C’est la question qu’on devrait poser avant toute autre chose, et c’est aussi celle qui met le plus mal à l’aise les distributeurs. Les frais se décomposent en plusieurs couches : les frais d’entrée (souvent 0 % en ligne, jusqu’à 3 % dans les réseaux bancaires), les frais de gestion du contrat d’assurance-vie (de 0,50 % à 1 % par an selon le courtier), et une marge de structuration intégrée au prix d’émission par la banque émettrice, estimée entre 1 % et 2 % par an. À cela s’ajoutent les rétrocessions versées au distributeur, estimées entre 0,3 % et 1,5 % par an, qui ne sont pas toujours déclarées spontanément. Le coût total annuel moyen pour un produit structuré logé en assurance-vie se situe donc entre 2 % et 4 % par an — une fourchette que le KID PRIIPs agrège sans la décomposer. Ce qu’on constate régulièrement, c’est que l’écart entre courtiers en ligne et réseaux bancaires traditionnels se joue surtout sur les frais de gestion du contrat : 0,50 % chez Linxea ou Placement-direct.fr contre 0,75 % à 1 % ailleurs. Sur un horizon de cinq ans, cet écart se transforme vite en plusieurs points de rendement net. Pour aller plus loin sur l’impact des frais dans une assurance-vie, notre analyse des frais assurance-vie détaille les quatre couches de coûts et leur effet cumulé sur 30 ans.
Quelle est la différence entre un autocall et un Phoenix ?
Les deux produits appartiennent à la même famille — les structurés à capital conditionnel — mais leur mécanique diverge sur un point important. L’autocall se rembourse automatiquement avec un coupon si le sous-jacent (souvent l’Euro Stoxx 50 ou le CAC 40) est au-dessus d’un seuil prédéfini à une date de constatation annuelle. Si le seuil n’est pas atteint, le produit continue jusqu’à la date suivante. C’est une logique binaire : soit le produit est rappelé avec le gain, soit il continue. Le Phoenix fonctionne différemment, en versant des coupons conditionnels à intervalles réguliers (trimestriels ou annuels) même sans rappel anticipé. Son caractéristique principale est l’effet mémoire : si un coupon n’est pas versé parce que le sous-jacent est sous le seuil, il est mis en réserve et versé à la prochaine observation favorable. En clair, le Phoenix offre davantage de visibilité sur les flux intermédiaires, ce qui peut convenir aux investisseurs qui cherchent à générer des revenus réguliers sans attendre le remboursement final. L’autocall classique, lui, convient mieux à ceux qui misent sur un rappel rapide avec un coupon concentré.
Les produits structurés sont-ils adaptés à un PEA ?
Non, et c’est une confusion qu’on voit assez régulièrement. Le PEA (Plan d’Épargne en Actions) est réservé aux actions d’entreprises européennes et aux fonds investis à 75 % minimum en actions européennes. Les produits structurés, qui reposent sur des EMTN (titres de créance) ou des fonds à formule, ne répondent pas à ces critères d’éligibilité. L’enveloppe privilégiée reste l’assurance-vie, qui offre une fiscalité avantageuse à partir de 8 ans d’ancienneté (24,7 % de prélèvements globaux sur les gains, contre 31,4 % sur un CTO) et des prélèvements sociaux à 17,2 % contre 18,6 % pour le compte-titres. Si vous souhaitez mieux comprendre les règles d’éligibilité et les limites du PEA, notre guide PEA couvre les erreurs fréquentes à ce sujet.
Peut-on sortir d’un produit structuré avant l’échéance ?
Oui, mais pas sans coût. Lorsque le produit est logé dans un contrat d’assurance-vie, la sortie passe par un rachat partiel ou total du contrat : l’assureur valorise l’UC correspondant au produit structuré sur la base du marché secondaire, qui peut entraîner une décote estimée entre 2 % et 5 % selon les conditions de marché et la durée restante. Dans certains cas, si les marchés ont fortement baissé depuis la souscription, la valeur de liquidation peut être sensiblement inférieure au capital investi — même pour un produit à capital protégé à l’échéance. C’est un point que l’on voit souvent sous-estimé : la protection du capital vaut uniquement si le produit est conservé jusqu’à son terme. La règle pratique à retenir est de ne jamais investir dans un produit structuré des fonds dont vous pourriez avoir besoin avant la maturité maximale, qui peut atteindre 10 à 12 ans pour certains autocalls. Sur CTO, la sortie est techniquement plus directe (vente sur le marché secondaire), mais la décote peut être tout aussi significative et la fiscalité reste moins favorable.




