
Mis à jour mai 2026.
Vous venez de signer la cession de votre SAS pour 1,2 million d’euros, et votre fiscaliste vous parle déjà d’apport-cession. Ou vous touchez 80 000 euros de dividendes chaque année depuis votre cabinet libéral, et un confrère vous a glissé qu’une holding patrimoniale ramènerait l’impôt sur les sociétés (IS) effectif sur ces dividendes à 1,25 %, contre 31,4 % de prélèvement forfaitaire unique (PFU) en direct. Les deux situations posent la même question : faut-il vraiment interposer une société entre vous et vos revenus financiers, et si oui, sous quelle forme, à quel coût, et sans franchir la ligne de l’abus de droit ?
On vous présente souvent la holding comme un raccourci fiscal universel, capable à la fois de loger une trésorerie de cession, de transmettre une entreprise familiale via le Pacte Dutreil et d’écraser l’imposition des dividendes grâce au régime mère-fille à 95 % d’exonération. Dans les faits, l’écart entre la promesse et la réalité est rarement chiffré avant le Kbis. Une holding mal calibrée coûte entre 1 300 et 5 200 euros par an de structure (expert-comptable, cotisation foncière des entreprises (CFE), dépôt des comptes), parfois bien davantage si elle anime activement ses filiales. Sous le seuil de 10 000 à 20 000 euros de dividendes intragroupe annuels, le gain mère-fille ne couvre même pas la facture du cabinet comptable. Pire encore, le rapport 2024 du Comité de l’abus de droit fiscal (CADF) fait état d’un taux de confirmation des redressements de 92 % sur les schémas examinés, soit 23 dossiers validés en faveur de l’administration sur 25. Les coquilles sans substance économique, les conventions de management fees sans livrables et les holdings animatrices contestées y figurent en tête de liste.
L’année 2026 ne simplifie pas l’arbitrage. Le PFU est passé de 30 % à 31,4 % depuis la loi de financement de la sécurité sociale, la contribution différentielle hauts revenus (CDHR) est reconduite avec une imposition minimale de 20 % au-delà de 250 000 euros de revenu fiscal de référence, et le BOFiP a actualisé en août 2025 les conditions de réinvestissement de l’article 150-0 B ter. À ces paramètres s’ajoute une jurisprudence récente du Conseil d’État (CE 3 octobre 2024 n° 495723) qui resserre les critères de la holding animatrice, condition d’accès aux régimes les plus puissants.
Ce guide retrace, étape par étape, ce qu’une holding patrimoniale apporte concrètement à un dirigeant en sortie de cession ou en préparation post-LBO, et à un particulier patrimonial qui perçoit déjà des dividendes substantiels ou prépare une transmission. Vous y trouverez les seuils financiers à partir desquels la structure devient rentable, l’arbitrage entre SAS, SARL et société civile, le détail chiffré des régimes mobilisables (mère-fille, intégration fiscale, niche Copé, apport-cession 150-0 B ter, Pacte Dutreil), un budget de création et de fonctionnement réaliste pour 2026, et la cartographie des pièges qui mènent au redressement. Avant d’entrer dans les régimes fiscaux et les statuts juridiques, on pose le diagnostic patrimonial : à quel niveau de revenus, de dividendes ou de plus-value latente la holding devient-elle réellement pertinente, et dans quels cas elle reste contre-productive.
Holding patrimoniale en 2026 : définition, périmètre et utilité réelle
Le diagnostic démarre par les définitions, parce que le mot « holding » recouvre des réalités fiscales et juridiques qui n’ont pas grand-chose en commun. Une holding patrimoniale n’est ni un statut codifié, ni un coffre-fort fiscal automatique. C’est une société d’interposition dont l’utilité dépend des régimes que vous activez à l’intérieur, de la nature des flux qui la traversent et de la frontière, lourde de conséquences, entre holding passive et holding animatrice. Cette première partie pose ce périmètre, identifie les configurations dans lesquelles la holding crée vraiment de la valeur et celles où elle en détruit silencieusement, puis fixe les constantes fiscales 2026 que toutes les sections suivantes mobiliseront.
Ce qu’on appelle une holding patrimoniale, ce qu’elle n’est pas
Posons d’abord la définition pratique avant de la distinguer de ses voisines, parce que la confusion entre holding patrimoniale, holding de reprise et société civile immobilière (SCI) est la source d’une bonne moitié des montages mal calibrés. Une holding patrimoniale est une société dont l’objet principal consiste à détenir des participations dans d’autres sociétés ou des placements financiers, sans exercer elle-même d’activité économique directe. Le Code général des impôts (CGI) ne lui consacre pas de statut autonome, et c’est précisément pour cela que tout se joue dans la qualification fonctionnelle de la société, dans ses statuts et dans les régimes d’imposition qu’elle active.
La frontière avec la holding de reprise (holding d’acquisition utilisée dans un montage Leveraged Buy-Out, LBO) est purement temporelle. Une holding LBO se crée pour porter une dette d’acquisition contractée auprès d’un fonds de private equity ou d’un pool bancaire ; elle remonte les dividendes de la filiale d’exploitation pour rembourser cette dette. Le jour où la dette est éteinte, la même société continue d’exister, mais elle change de nature économique : elle devient mécaniquement une holding patrimoniale qui détient des participations stabilisées. Beaucoup de dirigeants post-LBO découvrent à ce moment qu’ils disposent d’un véhicule déjà constitué, déjà rodé sur le plan comptable, et qu’il leur reste à arbitrer ce qu’ils en font (réinvestissement, transmission, distribution).
La SCI patrimoniale, elle, joue dans un autre registre. Son objet est strictement civil, elle ne peut pas exercer d’activité commerciale, et elle est conçue pour détenir de l’immobilier (de jouissance ou de placement) avec une fiscalité par défaut à l’impôt sur le revenu (IR) ou sur option à l’impôt sur les sociétés (IS). Une SCI peut être logée sous une holding patrimoniale au titre de l’immobilier d’exploitation ou du portefeuille locatif, mais elle ne se substitue pas à la holding pour porter des titres de sociétés d’exploitation.
Reste un point central que beaucoup négligent : la nature patrimoniale ne déclenche aucun avantage fiscal en elle-même. Ce sont les régimes activés à l’intérieur de la holding qui créent la valeur, à savoir le régime mère-fille sur les dividendes intragroupe, l’article 150-0 B ter sur l’apport-cession, la niche Copé sur les plus-values de cession de titres de participation et le Pacte Dutreil sur la transmission familiale. Une holding sans flux et sans régime activé reste un coût pur, comme on le verra plus bas dans les cas de destruction de valeur. Avant d’en venir aux cas d’usage, vous arbitrerez d’abord entre les formes disponibles (choix entre SAS, SARL ou société civile), qu’il faudra ensuite croiser avec votre politique de distribution et votre horizon de transmission.
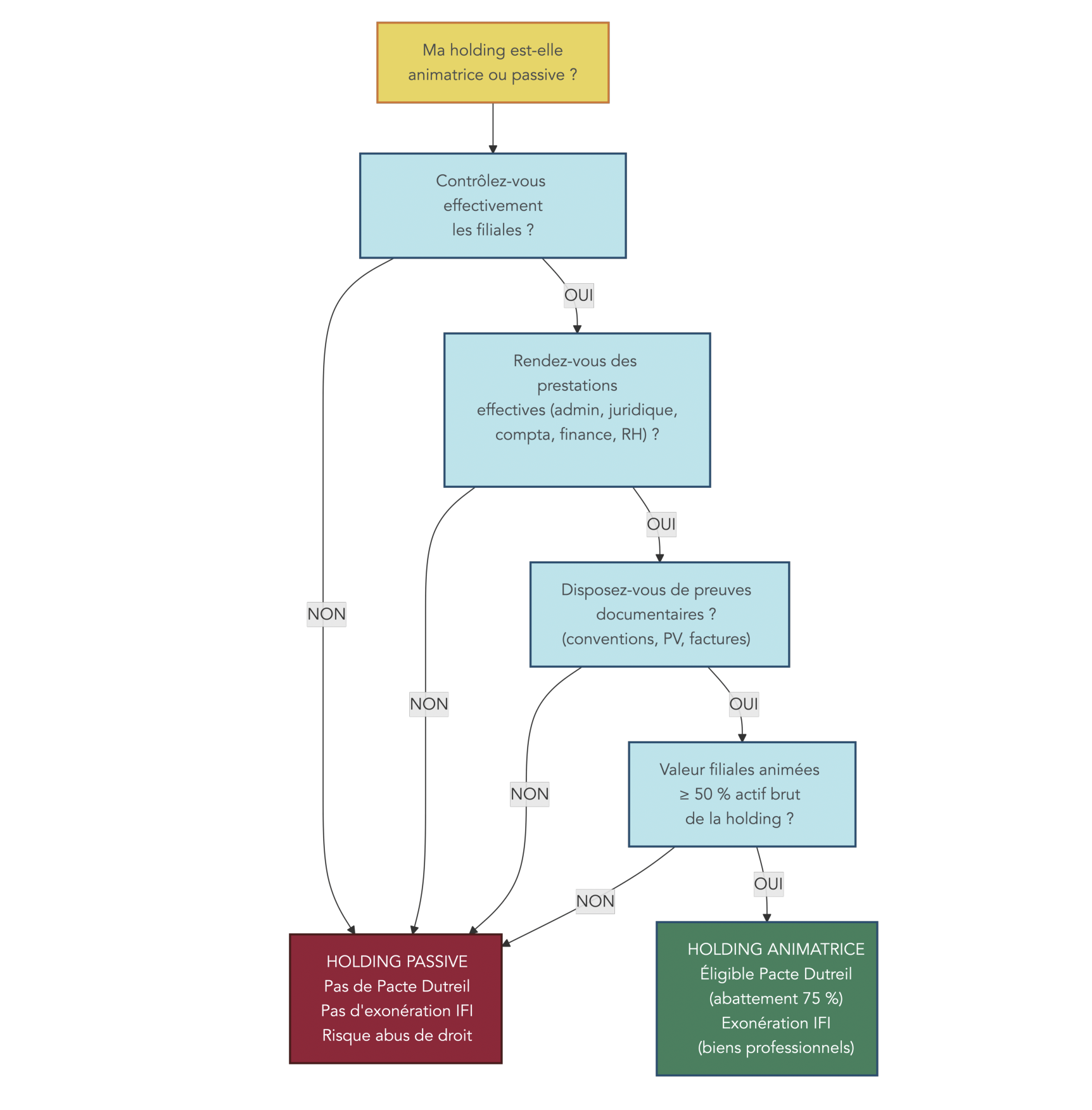
Holding passive ou holding animatrice : la frontière qui change tout
La question de l’animation paraît théorique tant qu’on n’y est pas confronté en contrôle ; elle devient l’enjeu central dès que la holding prétend ouvrir l’accès aux régimes les plus puissants. La distinction tient en deux phrases. Une holding passive se contente de détenir des titres et d’encaisser des dividendes, sans rendre de services effectifs aux filiales. Une holding animatrice participe activement à la conduite de la politique du groupe et fournit à ses filiales des prestations déterminantes (juridiques, comptables, financières, administratives, ressources humaines), formalisées par des conventions écrites et facturées à prix de marché.
Cette qualification n’a pas qu’un intérêt académique. Seule la holding animatrice ouvre quatre dispositifs lourds. Premièrement, le Pacte Dutreil sur la transmission familiale de titres avec abattement de 75 % sur les droits de donation et de succession. Deuxièmement, le réinvestissement direct du produit de cession en sociétés d’exploitation dans le cadre de l’apport-cession de l’article 150-0 B ter, sans passer par la voie plus contrainte des fonds éligibles. Troisièmement, l’abattement renforcé sur cession de titres de petite et moyenne entreprise (PME) au titre du dirigeant partant à la retraite. Quatrièmement, l’exonération d’impôt sur la fortune immobilière (IFI) au titre du bien professionnel pour la part immobilière indispensable à l’activité animée. Autrement dit, une holding patrimoniale qui vise la transmission ou la cession sans soigner sa qualification animatrice se prive d’environ 80 % de l’arsenal fiscal disponible.
La jurisprudence du Conseil d’État (CE) a, ces dernières années, resserré la définition. L’arrêt CE 13 juin 2018 n° 395495 a posé que l’animation effective suppose une participation active à la conduite de la politique du groupe, formalisée par des actes concrets (procès-verbaux, comités de direction, lettres de mission stratégiques). L’arrêt CE 3 octobre 2024 n° 495723, plus récent, confirme cette ligne et précise que la lecture des deux niveaux d’interposition maximum reste de mise pour qualifier la holding animatrice à l’égard du Dutreil. Concrètement, une grand-mère qui détient une mère qui détient la fille opérationnelle reste dans le périmètre ; au-delà, la qualification décroche.

En pratique, quatre critères doivent être réunis pour tenir la qualification animatrice en cas de contrôle. Un dirigeant de la holding qui siège effectivement dans les organes de direction des filiales (administrateur, président, directeur général). Des comités de direction documentés (semestriels minimum, avec ordre du jour, présents, décisions actées, procès-verbaux signés). Des conventions de prestations intragroupe signées, avec livrables réels (rapports, notes, présentations) et facturation régulière à prix de marché documenté. Et des décisions stratégiques majeures arrêtées au niveau de la holding (validation des budgets filiales, décisions d’investissement, financement). Un dossier d’animation tenu à jour chaque année, archivant ces preuves, renforce considérablement la défense devant le Comité de l’abus de droit fiscal (CADF) ou en contentieux. La Revue Fiduciaire, dans son article 4085 d’avril 2025, le rappelle sans ambiguïté : la qualification animatrice se construit dans la durée, pas la veille du contrôle.
Trois situations où la holding crée de la valeur, deux où elle en détruit
Une fois la définition posée et la frontière animatrice clarifiée, on peut passer au filtre de pertinence. Sur le terrain, la création d’une holding patrimoniale produit un gain net dans trois configurations bien identifiées, et elle pèse en charges sans contrepartie dans au moins deux configurations courantes.
Premier cas créateur de valeur : la remontée de dividendes intragroupe supérieure à 30 000 € par an depuis une filiale opérationnelle profitable. Le régime mère-fille permet d’exonérer 95 % des dividendes remontés à la holding, en ne réintégrant qu’une quote-part de frais et charges (QPFC) de 5 % au résultat imposable. L’IS effectif sur le dividende remonté tombe à 1,25 % (5 % de 25 %), à comparer aux 31,4 % de prélèvement forfaitaire unique (PFU) en distribution directe. Sur 30 000 € de dividende, l’écart représente déjà 9 045 € en faveur de la holding, soit largement de quoi absorber les coûts d’une structure simple.
Deuxième cas : la cession d’entreprise prévue dans les 12 à 36 mois, avec une valorisation supérieure à 500 000 €. L’apport préalable des titres à une holding ouvre l’article 150-0 B ter, qui place la plus-value d’apport en report d’imposition au niveau de la personne physique. La holding cède ensuite l’entreprise, et si le délai de 3 ans n’est pas atteint, elle réinvestit au moins 60 % du prix de cession dans des actifs éligibles. Le différé peut courir des décennies, et il se purge en cas de transmission par donation contrôle-transmise ou par décès. Le mécanisme complet est repris en partie 2.
Troisième cas : la transmission familiale d’une entreprise valorisée plus d’un million d’euros à un horizon de 5 à 15 ans. Le Pacte Dutreil offre un abattement de 75 % sur la valeur des titres transmis par donation ou succession, sous conditions d’engagement collectif et individuel de conservation, et de direction effective. Sur une transmission parent-enfant de 2 M€ de titres, l’économie de droits dépasse 580 000 € par rapport à une transmission sans Dutreil.
À l’inverse, deux configurations détruisent silencieusement de la valeur. La holding mono-filiale dormante, créée « au cas où », avec une filiale en sommeil ou sans politique de distribution active, coûte entre 1 300 et 5 200 € par an de structure (expert-comptable, cotisation foncière des entreprises (CFE), dépôt des comptes, frais bancaires), sans gain fiscal mobilisable. Et le portefeuille de sociétés civiles de placement immobilier (SCPI) logé dans une coquille pour « capitaliser sans flat tax » : les revenus fonciers de SCPI sont exclus du régime mère-fille, ils sont taxés à l’IS au taux normal de 25 % sans abattement, et la distribution ultérieure du résultat supporte le PFU à 31,4 %. La double imposition à la sortie aboutit à une fiscalité totale supérieure à une détention directe en démembrement ou en assurance-vie.
Tableau : Cas d’usage de la holding patrimoniale, création contre destruction de valeur
| Configuration | Flux ou actif | Régime activé | Gain net annuel estimé |
|---|---|---|---|
| Dividendes intragroupe | 30 000 € à 200 000 € de dividendes | Mère-fille (1,25 % d’IS effectif) | 8 000 € à 60 000 € |
| Cession d’entreprise à 12-36 mois | Valorisation supérieure à 500 000 € | 150-0 B ter (report d’imposition) | Différé à long terme de la plus-value mobilière |
| Transmission familiale d’entreprise | Titres supérieurs à 1 M€, horizon 5-15 ans | Pacte Dutreil (abattement 75 %) | Économie de droits jusqu’à 580 000 € sur 2 M€ |
| Holding mono-filiale dormante | Aucun flux d’exploitation | Aucun | Coût net 1 300 € à 5 200 € |
| Portefeuille SCPI en coquille | Revenus fonciers récurrents | Hors mère-fille | Coût net + double imposition à la sortie |

Le test pratique tient en trois questions. Avez-vous au moins 30 000 € de dividendes intragroupe annuels en perspective, ou une cession d’entreprise à 12-36 mois, ou une transmission familiale d’entreprise à 5-15 ans ? Si la réponse est non aux trois, la création d’une holding patrimoniale ne se justifie pas économiquement. Un bilan patrimonial en cinq étapes permet de poser les chiffres avant toute démarche de constitution.
Repères fiscaux 2026 utiles avant de décider
Avant d’évaluer les formes juridiques et les régimes d’IS, il faut s’accorder sur les constantes fiscales 2026, parce qu’elles servent de référence dans toutes les sections suivantes. Le tableau ci-dessous regroupe les seuils, taux et abattements mobilisés tout au long du guide ; lisez-le comme la fiche de paramètres du moteur, pas comme un catalogue.
Tableau : Constantes fiscales 2026 mobilisées dans le guide
| Paramètre | Valeur 2026 | Référence |
|---|---|---|
| IS taux réduit | 15 % jusqu’à 42 500 € de bénéfice annuel | Art. 219 I b CGI |
| IS taux normal | 25 % au-delà de 42 500 € | Art. 219 I CGI |
| PFU sur dividendes et plus-values mobilières | 31,4 % (IR 12,8 % + prélèvements sociaux 18,6 %) | LFSS 2026 |
| Contribution exceptionnelle hauts revenus | 3 % ou 4 % selon RFR | Art. 223 sexies CGI |
| Contribution différentielle hauts revenus (CDHR) | Imposition minimale 20 % au-delà de 250 000 € de RFR (célibataire) ou 500 000 € (couple) | LF 2025, reconduite LF 2026 |
| Seuil IFI | 1,3 M€ de patrimoine immobilier net taxable | Art. 964 CGI |
| QPFC mère-fille | 5 % du dividende remonté | Art. 216 CGI |
| QPFC intégration fiscale | 1 % du dividende intragroupe | Art. 223 B CGI |
| Niche Copé (titres de participation détenus plus de 2 ans) | Exonération 88 %, QPFC 12 %, IS effectif 3 % | Art. 219 I a quinquies CGI |
| Abattement Pacte Dutreil | 75 % sur la valeur des titres transmis | Art. 787 B CGI |
| Abattement donation parent-enfant | 100 000 € par parent et par enfant, rechargeable tous les 15 ans | Art. 779 I CGI |
| Réduction de droits si donation pleine propriété avant 70 ans | 50 % des droits | Art. 790 CGI |
Sources : Bulletin officiel des finances publiques (BOFiP), articles cités du CGI, loi de finances pour 2026 et loi de financement de la sécurité sociale pour 2026 publiées au Journal officiel.
Quelques lectures utiles à garder en tête. Le PFU à 31,4 % a remplacé en 2026 le PFU historique à 30 %, par relèvement de la part prélèvements sociaux à 18,6 % (LFSS 2026). La CDHR, introduite par la loi de finances pour 2025 et reconduite en 2026, instaure un plancher d’imposition à 20 % pour les revenus fiscaux de référence (RFR) élevés ; elle peut renchérir significativement la sortie de dividendes en distribution massive depuis la holding. Le seuil IFI à 1,3 M€ vise le patrimoine immobilier net, indirect compris, et il est calculé hors immobilier d’exploitation animé (notion qui suppose à nouveau la qualification animatrice). Pour les dirigeants en situation de mobilité internationale, l’arbitrage devient plus serré : la fiscalité d’un résident hors de France introduit ses propres règles (exit tax, conventions fiscales, retenue à la source sur dividendes sortants), qu’il faut anticiper en amont de la constitution.
Avec ces constantes en tête, on peut désormais arbitrer la forme juridique de la holding, parce que ce choix conditionne le statut social du dirigeant et la fiscalité des distributions vers la personne physique.
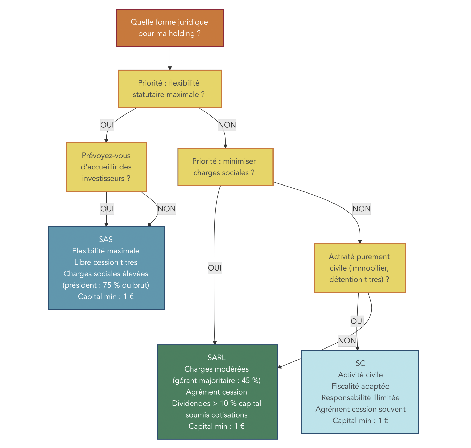
Choisir la forme juridique : SAS, SARL ou société civile
Le choix de la forme juridique paraît administratif, il est en réalité fiscal et social. Une même politique de distribution remonte à des nets dirigeants très différents selon que la holding est une société par actions simplifiée (SAS), une société à responsabilité limitée (SARL) avec gérant majoritaire, ou une société civile (SC) ayant opté pour l’IS. Le statut social du dirigeant (assimilé salarié contre travailleur non salarié, TNS), la flexibilité des statuts, la fiscalité des dividendes du dirigeant et la capacité à accueillir des investisseurs tiers se croisent ici. On présente d’abord la SAS et sa déclinaison unipersonnelle (SASU), puis la SARL et son équivalent unipersonnel (EURL), ensuite la SC patrimoniale (SCI ou SC à objet civil), et on conclut par un comparatif chiffré sur un dividende de 100 000 €.
SAS ou SASU : flexibilité statutaire et président assimilé salarié
La SAS est devenue la forme de référence pour une holding patrimoniale moderne, et son équivalent unipersonnel, la SASU, occupe le même rôle pour le dirigeant solo. Deux raisons expliquent cette domination : la liberté statutaire et le statut social du président.
La liberté statutaire d’abord. Les statuts d’une SAS peuvent organiser à peu près n’importe quelle gouvernance : actions de préférence (avec droits financiers ou politiques différenciés), droits de vote multiples, clauses d’agrément à la cession, droits de préemption, pactes d’associés. C’est ce qui rend la SAS adaptée à l’accueil d’investisseurs tiers (associés capital, fonds, business angels) sans avoir à renégocier la structure entière à chaque tour. Pour une holding patrimoniale qui vise un jour à entrer un membre de la famille au capital, à céder une participation minoritaire à un manager ou à intégrer un fonds en co-investissement, cette souplesse a une valeur pratique réelle.
Le statut social du président ensuite. Le président de SAS (et le président de SASU) est assimilé salarié au sens de la Sécurité sociale, c’est-à-dire rattaché au régime général. Les conséquences pratiques tiennent en deux nombres. Sur la rémunération versée par la holding au président, les charges sociales globales (patronales + salariales) représentent de l’ordre de 80 % du net perçu, dans une fourchette pratique de 75 % à 82 % selon le niveau de rémunération et les régimes optionnels (mutuelle, prévoyance, retraite supplémentaire). En contrepartie, les dividendes versés par la SAS au président ne supportent aucune cotisation sociale, seulement le PFU à 31,4 %. Aucun seuil de capital, aucune fraction soumise à cotisations TNS, contrairement à la SARL avec gérant majoritaire.
Cet écart explique pourquoi un dirigeant fortement distributeur de dividendes (typiquement un cabinet libéral à structure d’IS qui remonte 80 000 à 150 000 € par an à sa holding, puis distribue à la personne physique) privilégie la SAS. Sur le plan du coût employeur, l’écart se chiffre vite : pour un même net annuel perçu par le dirigeant, le coût employeur en assimilé salarié dépasse de l’ordre de 40 % le coût en TNS, à l’image de l’écart documenté sur 125 000 € de coût employeur en assimilé salarié contre 88 500 € en TNS. Mais en sens inverse, l’absence de cotisations sur dividendes en SAS efface souvent cet écart dès lors qu’une part significative du revenu passe par la distribution.
Note de Tom
après un LBO et un cash-out, on apprend vite que la forme juridique de la holding patrimoniale n’est pas un détail administratif. Le passage en SAS m’a permis d’arbitrer librement entre rémunération de président et distribution de dividendes au gré des années, en fonction de mes besoins de cash personnel et de mon allocation de portefeuille, sans buter sur un seuil capitalistique. C’est une souplesse qui se chiffre.
La SAS et la SASU sont donc privilégiées par le dirigeant fortement distributeur, par celui qui prévoit d’ouvrir le capital, et par celui qui veut une gouvernance sur mesure. Reste à examiner la SARL et l’EURL, parce que leur logique inverse (charges sociales plus basses sur rémunération, mais piège des dividendes au-delà de 10 % du capital) reste pertinente dans plusieurs cas.
SARL ou EURL : gérant TNS et seuil de 10 pour cent sur dividendes
La SARL conserve une place dans le paysage des holdings patrimoniales, mais elle obéit à une économie sociale et fiscale très différente de la SAS. Deux dimensions à garder en tête : le statut social du gérant et le piège des dividendes au-delà de 10 % du capital.
Le statut social du gérant dépend de sa part au capital. Le gérant majoritaire (qui détient plus de 50 % des parts, seul ou avec son conjoint et ses enfants mineurs) relève du régime des travailleurs non salariés (TNS), via la Sécurité sociale des indépendants. Les cotisations TNS représentent de l’ordre de 40 % à 45 % du revenu net en régime de croisière, avec une assiette qui inclut la rémunération mais aussi, comme on va le voir, une fraction des dividendes. Le gérant minoritaire ou égalitaire est assimilé salarié, sur le même régime social que le président de SAS. L’EURL suit la logique du gérant unique, donc majoritaire par défaut, donc TNS.
Le piège qui motive la plupart des arbitrages vers la SAS, c’est l’article L. 131-6 du Code de la Sécurité sociale (CSS). Les dividendes versés au gérant majoritaire de SARL, à son conjoint et à ses enfants mineurs sont soumis à cotisations TNS pour leur fraction excédant 10 % du capital social, augmenté des primes d’émission et des sommes versées en compte courant d’associé. Pour visualiser l’effet, si la holding SARL a un capital de 10 000 € et que le gérant majoritaire perçoit 50 000 € de dividendes, la fraction de 49 000 € (au-delà des 1 000 € correspondant à 10 % du capital) supporte des cotisations TNS additionnelles de l’ordre de 35 % à 40 %. Le PFU à 31,4 % s’applique en plus sur l’intégralité du dividende, à raison de sa part IR + prélèvements sociaux. Le rendement net du dividende s’effondre.
Cette mécanique ne disqualifie pas la SARL dans tous les cas. Elle reste pertinente pour le dirigeant unique qui se rémunère peu en dividendes et préfère le statut TNS sur sa rémunération (cotisations plus basses, retraite calculée différemment), pour la holding familiale à transmission progressive où la rigidité statutaire est un atout (parts sociales et non actions, agrément légal pour les cessions hors famille), et pour le dirigeant attaché à une tradition de gestion en SARL. Mais dès que la politique de distribution dépasse 30 000 € par an depuis la holding vers le dirigeant majoritaire, l’écart avec une SAS devient significatif et impose un raisonnement chiffré. C’est précisément le sens du tableau comparatif qui ferme cette section, et que le guide arbitrage salaire et dividendes détaille pour le profil de gérant majoritaire.
Au passage, la responsabilité des associés en SARL est limitée aux apports, comme en SAS. La distinction n’est donc pas patrimoniale (les deux protègent le patrimoine personnel) mais sociale et statutaire. Reste à examiner la troisième forme, la société civile, dont la logique n’est ni capitalistique ni distributive : elle est transmissive.
Société civile et SCI patrimoniale : un outil familial à part
La société civile (SC, ou société civile immobilière, SCI, dans sa déclinaison immobilière) est conçue pour un usage différent. Retenez qu’elle joue d’abord un rôle patrimonial et transmissif, secondairement un rôle de portage de participations ou d’immobilier de placement, et qu’elle exige une attention particulière sur la responsabilité de ses associés.
Le capital d’une SC est libre (pas de minimum légal). Les parts ne sont pas des actions mais des parts sociales, ce qui change la mécanique de cession (agrément légal des associés requis) et facilite le démembrement progressif entre générations. Le démembrement de parts (donation de la nue-propriété aux enfants, conservation de l’usufruit par le parent) est l’usage patrimonial le plus fréquent : il permet de transmettre la valeur économique sans perdre les revenus ni le contrôle politique, en s’appuyant sur le barème de l’article 669 CGI qui décote l’usufruit selon l’âge de l’usufruitier.
L’objet civil est strict. Une SC ne peut pas exercer d’activité commerciale (achat-revente, prestations de services commerciales, etc.) sans risquer la requalification fiscale et la perte de ses avantages. Elle peut détenir des participations, encaisser des dividendes, gérer un portefeuille de placements financiers, ou détenir de l’immobilier locatif. C’est sur ce dernier usage que la SCI s’est popularisée, mais l’objet civil pur n’est pas réservé à l’immobilier. Une SC à l’IS peut très bien porter un portefeuille de participations dans des filiales d’exploitation, à condition de respecter la limite de l’activité commerciale.
Point de vigilance majeur : la responsabilité des associés d’une SC est indéfinie, c’est-à-dire qu’elle s’étend sur le patrimoine personnel des associés, proportionnellement à leur part dans le capital. Cette caractéristique distingue radicalement la SC de la SAS et de la SARL. En cas de difficulté de la société (dette fiscale, dette fournisseur, contentieux), les créanciers peuvent poursuivre les associés sur leur patrimoine personnel, après avoir vainement poursuivi la société. Pour une holding qui détient des participations dans des sociétés d’exploitation à risque, cette caractéristique impose une réflexion sérieuse sur le périmètre et sur le type d’actifs portés. Le cadre complet d’une SCI détaille les arbitrages spécifiques au patrimoine immobilier.
L’option à l’IS est fréquemment retenue pour une SC patrimoniale qui détient de l’immobilier de placement ou un portefeuille de participations. Elle ouvre l’amortissement déductible pour l’immobilier (déductible du résultat IS), elle fixe la fiscalité du résultat au taux de l’IS (15 % puis 25 %) et soumet la distribution ultérieure au PFU à 31,4 % pour l’associé personne physique. À noter que cette option est en principe irrévocable depuis la loi de finances pour 2019, sauf pendant les 5 premiers exercices suivant l’option (CGI art. 239). Les cas types d’usage de la SC à l’IS comme outil patrimonial : la holding familiale pure pour la transmission entre générations, le démembrement de parts entre parents et enfants pour amorcer la transmission sans purger les revenus, l’immobilier d’exploitation détenu en SCI à l’IS sous une holding mère qui anime le groupe d’exploitation.
Tableau récapitulatif : quelle forme pour quel profil
Avant le comparatif chiffré, lisez le tableau ci-dessous comme un croisement entre profil de dirigeant et forme conseillée. Les critères qui pèsent réellement sont le statut social du dirigeant, le traitement des dividendes, la flexibilité statutaire, la capacité à accueillir des tiers et la responsabilité des associés.
Tableau : SAS contre SARL contre SC pour holding patrimoniale (synthèse décisionnelle)
| Critère | SAS / SASU | SARL / EURL | SC (option IS) |
|---|---|---|---|
| Statut social du dirigeant | Assimilé salarié (régime général) | Gérant majoritaire TNS, minoritaire assimilé salarié | Selon statuts et gérance |
| Cotisations sociales sur dividendes | Aucune (PFU 31,4 % seul) | TNS sur fraction au-delà de 10 % du capital + comptes courants + primes (gérant majoritaire) | Aucune si gérant non TNS |
| Charges sociales sur rémunération | 75 % à 82 % du net | 40 % à 45 % du net (TNS) | Variable selon gérance |
| Flexibilité statutaire | Très élevée (actions de préférence, pactes) | Moyenne (cadre légal contraignant) | Élevée (statuts libres, parts sociales) |
| Capacité commerciale | Oui | Oui | Non (objet civil strict) |
| Accueil d’investisseurs tiers | Très facile | Plus contraignant (agrément légal) | Difficile (objet civil, agrément) |
| Responsabilité des associés | Limitée aux apports | Limitée aux apports | Indéfinie, proportionnelle aux parts |
| Éligibilité régime mère-fille | Oui | Oui | Oui (sur option IS) |
| Éligibilité Pacte Dutreil | Oui (si animatrice) | Oui (si animatrice) | Oui (si animatrice, sur option IS) |
| Cession des titres | Actions, libre (sauf clause statutaire) | Parts sociales, agrément légal | Parts sociales, agrément légal |
Pour fixer les idées sur l’impact fiscal des trois formes, posons un dividende de 100 000 € remonté de la filiale opérationnelle à la holding au régime mère-fille, puis distribué à la personne physique du dirigeant. L’IS payé par la holding sur ce dividende est identique dans les trois cas (1 250 € au titre de la QPFC de 5 % imposée à 25 %), il reste 98 750 € à distribuer. C’est ensuite que les écarts se creusent.
Tableau : Comparatif fiscal d’un dividende de 100 000 € distribué au dirigeant
| Forme de la holding | IS payé sur QPFC (5 %) | Reste disponible | PFU 31,4 % à la distribution | Cotisations TNS sur fraction excédant 10 % capital | Net dirigeant |
|---|---|---|---|---|---|
| SAS / SASU | 1 250 € | 98 750 € | 31 008 € | 0 € (aucune cotisation sur dividendes) | 67 742 € |
| SARL gérant majoritaire (capital 10 000 €) | 1 250 € | 98 750 € | 31 008 € (sur intégralité) | environ 34 213 € (sur 97 750 € au-delà des 1 000 €, taux pratique 35 %) | environ 33 529 € |
| SC option IS (gérance non TNS) | 1 250 € | 98 750 € | 31 008 € | 0 € | 67 742 € |
Hypothèses de calcul : capital social SARL de 10 000 €, gérant majoritaire seul associé, pas de compte courant ni de prime d’émission, cotisations TNS sur fraction au-delà de 10 % du capital appliquées au taux pratique de 35 % en régime de croisière, PFU à 31,4 % (12,8 % IR + 18,6 % prélèvements sociaux) appliqué après cotisations TNS le cas échéant, hors contribution exceptionnelle hauts revenus et CDHR.

Lecture du graphique : sur ce dividende de 100 000 €, la SAS et la SC option IS aboutissent au même net dirigeant (environ 67 700 €), tandis que la SARL avec gérant majoritaire et un capital social faible perd près de 34 000 € en cotisations TNS, soit la moitié du net potentiel. Le levier le plus simple pour contenir cet effet en SARL consiste à doter le capital social plus largement (effet d’augmenter le seuil des 10 % au-dessous duquel les dividendes échappent aux cotisations TNS), au prix d’une moindre liquidité du capital pour l’associé. La conclusion pratique tient en une phrase : pour une holding patrimoniale qui distribue régulièrement à la personne physique, la SAS et la SC option IS dominent ; la SARL ne se justifie que pour le dirigeant unique peu distributeur ou pour des raisons de tradition familiale. Le détail de l’arbitrage rémunération contre dividendes (et la combinaison optimale entre les deux selon les années) est traité dans le guide rémunération dirigeant.
Avec la forme arbitrée, il reste à choisir les régimes d’IS à activer à l’intérieur de la holding pour rendre la structure réellement rentable.
Régimes fiscaux activables : mère-fille, intégration, niche Copé
Les régimes d’IS de la holding sont trois, et ils répondent à trois questions différentes. Le régime mère-fille s’occupe des dividendes intragroupe (le flux le plus récurrent). L’intégration fiscale consolide bénéfices et déficits dans le groupe (utile dès qu’il y a des déficits à imputer ou des flux intragroupe significatifs). La niche Copé traite les plus-values de cession de titres de participation détenus plus de 2 ans (mobilisée lors d’une cession de filiale, et combinable avec l’apport-cession traité en partie 2). On termine par un coût comparé chiffré IS holding contre PFU direct, pour fixer le seuil de rentabilité de la structure.
Régime mère-fille : 95 pour cent d’exonération et QPFC de 5 pour cent
Le régime mère-fille est le régime le plus accessible, le plus récurrent, et c’est celui qui justifie économiquement la création d’une holding patrimoniale dans la majorité des cas. Posons sa mécanique avant d’en chiffrer l’effet.
Les conditions cumulatives sont simples. La société mère détient au moins 5 % du capital de la filiale, en pleine propriété ou en nue-propriété, et elle s’engage à conserver les titres pendant au moins 2 ans (le respect a posteriori du délai suffit, la rupture entraîne la reprise des avantages avec intérêts de retard). La société mère et la filiale sont l’une et l’autre soumises à l’IS (de plein droit ou sur option). L’option pour le régime se fait annuellement, dividende par dividende et filiale par filiale, par simple mention dans la liasse fiscale. Aucune procédure préalable, aucune autorisation administrative.
Le mécanisme fiscal tient en deux temps. D’une part, 95 % du dividende remonté à la holding est exonéré d’IS. D’autre part, la holding réintègre dans son résultat imposable une QPFC forfaitaire de 5 % du dividende, qui est imposée au taux normal de l’IS (25 % en 2026). L’IS effectif sur le dividende remonté ressort donc à 5 % de 25 %, soit 1,25 %. Sur 100 000 € de dividende intragroupe, la holding paie 1 250 € d’IS au lieu des 25 000 € qu’elle paierait sans le régime. Sur 500 000 €, l’IS tombe à 6 250 € contre 125 000 €.
Une question revient souvent : peut-on être exonéré de la QPFC si les frais réels engagés pour percevoir le dividende sont inférieurs à 5 % du montant ? La réponse jurisprudentielle est non. L’arrêt CE 5 juillet 2022 n° 463021 société Axa a tranché : la QPFC a la nature d’une imposition forfaitaire des distributions, et non d’une reprise de charges déductibles. Elle reste due indépendamment du niveau effectif des frais. Cette lecture s’est confirmée depuis, et elle a fermé un argument que certains conseils mobilisaient encore au début des années 2020.
Deux limites pratiques à retenir. Premièrement, les titres détenus en usufruit seul ne donnent pas droit au régime mère-fille, parce que l’usufruitier ne détient pas la pleine propriété ni la nue-propriété requise. La nue-propriété, en revanche, ouvre le régime. Deuxièmement, les obligations déclaratives se limitent à mentionner l’option dans la liasse fiscale annuelle (tableau de détermination du résultat fiscal, ligne dividendes intragroupe), à conserver les justificatifs (procès-verbaux de distribution de la filiale, avis de virement, registre des titres pour la condition de détention), et à respecter la durée de 2 ans.
Sur le terrain, le régime mère-fille est l’outil le plus systématiquement rentable pour une holding patrimoniale qui agrège plusieurs filiales d’exploitation distributrices. Mais dès qu’il y a des déficits à compenser entre filiales, ou que les flux intragroupe dépassent les seuls dividendes (subventions, abandons de créance, prix de transfert), il faut passer au régime supérieur, l’intégration fiscale.
Intégration fiscale : consolider bénéfices et déficits dans le groupe
L’intégration fiscale est le régime de consolidation des résultats du groupe au niveau de la société mère. Retenez qu’elle dépasse le seul mère-fille dès lors qu’il existe des déficits à imputer ou que les flux intragroupe (dividendes, conventions, opérations exceptionnelles) deviennent significatifs.
Les conditions cumulatives sont plus exigeantes. La société mère détient au moins 95 % du capital de chaque société intégrée, en pleine propriété, directement ou indirectement (par chaîne de participations elles-mêmes à 95 %). Toutes les sociétés intégrées (mère et filiales) sont soumises à l’IS de plein droit ou sur option. Les exercices comptables et fiscaux sont clôturés à la même date (12 mois). L’option pour le périmètre d’intégration est formalisée par une déclaration au Service des impôts des entreprises (SIE) avant la clôture du premier exercice intégré, valable 5 exercices renouvelables tacitement. Et une convention d’intégration écrite organise la répartition de la charge d’IS entre les sociétés intégrées (la liberté contractuelle est totale, mais la convention doit exister et être appliquée).
Les avantages sont triples. D’abord, la compensation horizontale des résultats : un déficit chez la filiale A s’impute sur le bénéfice de la filiale B, sans attendre les reports déficitaires ordinaires. Dans un groupe où une filiale en démarrage perd 200 000 € pendant que la filiale mature dégage 500 000 €, l’intégration ramène l’assiette d’IS à 300 000 €, soit une économie immédiate d’environ 50 000 € d’IS par rapport au régime mère-fille seul. Ensuite, la QPFC sur les dividendes intragroupe est ramenée à 1 % (article 223 B du CGI), contre 5 % en régime mère-fille hors intégration. L’IS effectif sur dividende intégré tombe à 0,25 %. Enfin, certaines opérations intragroupe sont neutralisées (abandons de créance, subventions, plus-values internes), ce qui simplifie la circulation des flux dans le groupe.

Le coût administratif est réel et il faut le chiffrer. La comptabilité consolidée (établissement de la liasse fiscale intégrée, conventions, suivi des entrées et sorties de périmètre, retraitements de neutralisation) génère un surcoût de cabinet comptable d’environ 3 000 à 10 000 € HT par an selon la complexité du groupe et le nombre de filiales intégrées. La gestion des entrées et sorties de périmètre (perte du seuil de 95 %, déconsolidation, neutralisation à la sortie) demande une vigilance pratique qu’un groupe en croissance n’a pas toujours.
Le critère pratique de bascule du mère-fille vers l’intégration tient en deux indicateurs. Premier indicateur : il existe au moins une filiale en pertes durables ou en démarrage, dont le déficit peut être imputé sur les bénéfices d’une autre filiale mature. L’économie d’IS immédiate justifie alors le surcoût comptable. Second indicateur : les flux intragroupe dépassent 200 000 € par an (dividendes, conventions de prestations, conventions de trésorerie), et la réduction de la QPFC de 5 % à 1 % gagne plus que ce que coûte la comptabilité consolidée. En dessous de ces deux seuils, le régime mère-fille seul reste préférable, parce que son coût administratif est nul (juste une mention dans la liasse).
Niche Copé : 88 pour cent d’exonération sur cession de titres de participation
La niche Copé est le régime qui s’active à la cession des titres de participation détenus par la holding. Retenez qu’elle ne concerne pas les flux récurrents mais les plus-values de sortie, et qu’elle se combine très utilement avec l’apport-cession traité en partie 2.
Le régime se trouve à l’article 219 I a quinquies du CGI. Sur une cession de titres de participation détenus depuis plus de 2 ans, la plus-value à long terme est exonérée d’IS à hauteur de 88 %. La QPFC réintégrée au résultat imposable au taux normal de l’IS est de 12 % de la plus-value brute. L’IS effectif sur la plus-value de cession ressort donc à 12 % de 25 %, soit 3 %. Sur une plus-value de 1 M€, la holding paie 30 000 € d’IS au lieu des 250 000 € hors régime.
La définition des titres de participation conditionne tout. Sont considérés comme titres de participation les titres qui ouvrent droit au régime mère-fille (donc détention d’au moins 5 % du capital avec engagement de conservation 2 ans) et les titres inscrits au compte 261 du plan comptable général (PCG) avec présomption simple de qualification de titre de participation au-delà de 10 % du capital. La fiscalité s’applique à la cession des seuls titres de participation, pas aux placements financiers ordinaires (qui restent imposés au taux normal de l’IS sur la plus-value, sans abattement).
Une exclusion importante à connaître. Les titres de sociétés à prépondérance immobilière non cotées (sociétés dont l’actif est composé à plus de 50 % d’immobilier non affecté à une activité d’exploitation) ne bénéficient pas de la niche Copé. La plus-value de cession est imposée au taux spécifique de 19 % majoré des contributions additionnelles (article 219 I a du CGI, régime des titres de SPI), ce qui reste préférable au taux normal mais sans bénéficier des 88 % d’exonération.
La combinaison stratégique la plus puissante avec l’apport-cession 150-0 B ter est la suivante. Le dirigeant apporte ses titres d’exploitation à sa holding, plaçant la plus-value d’apport en report d’imposition au niveau de la personne physique. Après plus de 2 ans, la holding cède l’entreprise au tiers acquéreur et bénéficie de la niche Copé sur la plus-value de cession holding (IS effectif 3 %). Cette mécanique repousse la plus-value mobilière de l’apporteur au régime des plus-values mobilières en vigueur au moment de la levée du report (avec purge possible par donation contrôle-transmise ou par décès) tout en encaissant le prix de cession dans la holding sous une fiscalité d’IS réduite. Pour le réemploi du produit de cession, les véhicules de private equity via FCPR ou FCPI font partie des supports éligibles au 150-0 B ter quand le délai de 3 ans s’impose.
Tableau : Efficacité fiscale comparée des régimes IS holding (taux normal 25 %)
| Régime | Conditions principales | Exonération | QPFC | IS effectif sur le flux ou la plus-value | Type de flux concerné |
|---|---|---|---|---|---|
| Mère-fille | Détention de 5 % minimum, conservation 2 ans, IS-IS | 95 % | 5 % | 1,25 % | Dividendes intragroupe |
| Intégration fiscale | Détention de 95 %, exercices alignés, option formelle | 95 % | 1 % | 0,25 % | Dividendes intragroupe intégrés |
| Niche Copé | Titres de participation, détention plus de 2 ans, IS | 88 % | 12 % | 3 % | Plus-value de cession de titres de participation |
| Hors régime (taux normal) | Aucune condition | 0 % | 0 % | 25 % | Plus-value de cession de placement non qualifié |
Sources : articles 145, 216, 223 A, 223 B et 219 I a quinquies du CGI, doctrine BOFiP en vigueur en 2026.
Une fois ces trois régimes posés, on peut chiffrer l’écart entre IS holding et PFU direct, et identifier le seuil à partir duquel la holding paie son coût de structure.
Coût comparé : IS sur dividendes en holding contre flat tax en direct
L’arbitrage économique de la holding patrimoniale se joue au cœur de cette H3. Pour fixer les idées, prenons 100 000 € de dividende versé par la filiale opérationnelle, et comparons deux trajectoires : encaissement direct par la personne physique au PFU contre encaissement par la holding au régime mère-fille puis capitalisation interne.
En distribution directe, la mécanique est simple. La filiale verse 100 000 € de dividende à la personne physique. Le PFU à 31,4 % s’applique (12,8 % d’IR + 18,6 % de prélèvements sociaux), soit 31 400 € de prélèvement. Net immédiat pour la personne physique : 68 600 €. Aucune autre étape, mais aucune capitalisation possible avec frottement fiscal minimal sur les années suivantes.
En distribution à la holding au régime mère-fille, la filiale verse 100 000 € à la holding. La QPFC de 5 % (5 000 €) est réintégrée au résultat imposable au taux normal de l’IS (25 %), soit 1 250 € d’IS. La holding conserve 98 750 € de trésorerie après IS. Par rapport à la trajectoire directe, l’écart de capital disponible est de 30 150 € au profit de la holding, à la première année.
Cet écart ne se concrétise pleinement que si les fonds restent capitalisés dans la holding et y produisent un rendement. Sur 10 ans, à un rendement annualisé de 5 % net après frais d’enveloppe (placement diversifié logé dans un contrat de capitalisation personne morale ou un compte titres ordinaire holding), le capital cumulé dans la holding atteint environ 160 800 € pour 100 000 € investis. Côté direct, les 68 600 € investis au même rendement atteignent environ 111 800 €. L’écart de capital cumulé sur 10 ans dépasse 49 000 € avant tout frottement de sortie. La même mécanique répétée sur 5 ans avec 50 000 € de dividende annuel donne un écart cumulé de l’ordre de 90 000 € en faveur de la holding.
Tableau : Comparaison rapide PFU direct contre holding mère-fille sur 5 ans (capitalisation des dividendes nets)
| Année | PFU direct (capital cumulé, rendement 5 % net) | Holding mère-fille (capital cumulé, rendement 5 % net) | Écart |
|---|---|---|---|
| Année 1 | 68 600 € | 98 750 € | 30 150 € |
| Année 2 | 140 630 € | 202 438 € | 61 808 € |
| Année 3 | 216 262 € | 311 309 € | 95 047 € |
| Année 4 | 295 675 € | 425 624 € | 129 949 € |
| Année 5 | 379 059 € | 545 655 € | 166 596 € |
Hypothèses : 100 000 € de dividende remonté chaque année, PFU direct 31,4 %, régime mère-fille avec QPFC 5 % et IS 25 % (soit 1 250 € d’IS par tranche), capitalisation au rendement net 5 % par an dans les deux cas.

Lecture du graphique : l’écart de capital cumulé entre la holding mère-fille et le PFU direct croît de manière géométrique avec le temps, parce que les dividendes capitalisés dans la holding produisent eux-mêmes un rendement, sans frottement de PFU annuel. Sur 10 ans, pour 50 000 € de dividende annuel, l’écart dépasse 250 000 € de capital cumulé.
La limite à connaître : cet écart de capitalisation n’est pas un gain définitif tant que les fonds restent dans la holding. Le jour où le dirigeant fait sortir les fonds vers sa personne physique (distribution de dividendes de la holding au dirigeant), le PFU à 31,4 % s’applique en intégralité. L’arbitrage final dépend donc de l’horizon de sortie. Sur un horizon de capitalisation supérieur à 7-10 ans, la holding domine très largement. Sur un horizon de sortie immédiate des fonds, l’avantage se résume au seul gain d’IS au moment de la remontée (30 150 € sur 100 000 € distribués, soit l’équivalent de 31 % de la première année). C’est non négligeable, mais cela ne couvre pas seul les coûts de structure si le dividende annuel est faible.
D’où le seuil de rentabilité pratique. Avec un coût de structure annuel moyen d’environ 3 000 € pour une holding simple (expert-comptable, CFE, dépôt des comptes, frais bancaires), le gain mère-fille couvre le coût à partir d’un dividende intragroupe annuel d’environ 10 000 € (gain de 3 015 € par rapport au PFU direct). Pour une holding plus active (intégration ou animation), le seuil monte à environ 20 000 € de dividende. Cette analyse rejoint le chiffre annoncé en introduction (10 000 € à 20 000 € de dividende annuel comme seuil de rentabilité pratique), et elle fixe le critère d’entrée chiffré dans le projet.
Tableau : Comparaison rapide des trois principaux régimes d’IS pour holdings sur 100 000 € de flux
| Configuration | Régime activé | IS payé par la holding | Trésorerie disponible après IS |
|---|---|---|---|
| Dividende intragroupe en holding simple | Mère-fille | 1 250 € | 98 750 € |
| Dividende intragroupe en groupe intégré | Intégration fiscale (95 %) | 250 € | 99 750 € |
| Plus-value de cession de titres de participation à plus de 2 ans | Niche Copé | 3 000 € | 97 000 € |
| Plus-value de cession sans qualification | Taux normal IS | 25 000 € | 75 000 € |

Lecture du graphique : à 10 000 € de dividende annuel, le gain mère-fille couvre tout juste les coûts de structure d’une holding simple. Le solde net devient significatif à partir de 30 000 € de dividende annuel, et il prend une ampleur réelle au-delà de 100 000 € par an. C’est le seuil de bascule pratique du projet de holding patrimoniale orientée flux.
Avec ces régimes en tête, l’écart entre IS holding et PFU direct chiffré, et le seuil de rentabilité posé, il reste à comprendre comment la holding peut différer l’impôt sur la plus-value de cession d’une entreprise via l’apport-cession 150-0 B ter, et comment elle prépare la transmission familiale via le Pacte Dutreil et le démembrement. C’est l’objet de la partie suivante.
Apport-cession et article 150-0 B ter : différer l’impôt en 2026
Quand vous cédez votre entreprise à 1 ou 2 M€, la fiscalité pose une question qui pèse lourd dans la décision : payer 31,4 % de PFU sur la plus-value mobilière au moment du closing, ou interposer une holding qui place ce gain en report d’imposition au sens de l’article 150-0 B ter du CGI. Ce n’est pas une exonération définitive, c’est un différé qui peut durer des décennies et qui ne se transforme en purge que dans deux cas : donation avec transfert de contrôle ou décès. Cette partie dissèque le mécanisme étape par étape, depuis la constitution de la holding contrôlée jusqu’à la sortie patrimoniale, en s’arrêtant sur la contrainte de réinvestissement à 60 % et sur les sept événements qui ferment le report.
Principe et étapes du schéma 150-0 B ter
Avant de chiffrer l’intérêt patrimonial, il faut clarifier la mécanique de base, parce que chaque étape conditionne la suivante et que l’oubli d’une condition peut entraîner la déchéance du report avec intérêts de retard. Le schéma 150-0 B ter se déroule en six étapes ordonnées.
La première étape, c’est la constitution de la holding bénéficiaire, soumise à l’IS en France, dont l’apporteur personne physique contrôle plus de 50 % des droits de vote ou des droits financiers (seul ou avec son groupe familial). Sans contrôle, pas de report : c’est la clé d’entrée du dispositif. La deuxième étape, c’est l’apport des titres de la société d’exploitation à la holding, en échange de titres reçus en rémunération de l’apport. Si la valeur d’un apport en nature dépasse 30 000 € ou représente plus de 50 % du capital social, un commissaire aux apports (CAA) doit valoriser les titres apportés selon les seuils Sapin 2 (les fourchettes d’honoraires et la méthodologie sont reprises en partie 3). La valeur d’apport retenue fixe la base de calcul de la plus-value d’apport.
À l’issue de l’apport, le report d’imposition prend effet de plein droit, sans option, dès lors que les conditions sont remplies (contrôle de la holding par l’apporteur, apport à une société soumise à l’IS). La plus-value d’apport, calculée comme la différence entre la valeur d’apport et le prix de revient des titres apportés, est gelée au niveau de la personne physique de l’apporteur. Elle reste due et déclarée chaque année par le contribuable sur le formulaire 2074-I tant que le report n’est pas levé.
La troisième étape est la cession des titres apportés par la holding au tiers acquéreur, à une date librement choisie. C’est ici que se joue la bifurcation centrale du dispositif : si la cession intervient dans les 3 ans qui suivent l’apport, la holding bascule en obligation de réinvestissement à 60 % du prix de cession ; au-delà de 3 ans, aucune obligation, le report est maintenu de plein droit. Les quatrième, cinquième et sixième étapes (réinvestissement éventuel, conservation des actifs réinvestis et survenance d’un événement de fin de report) s’inscrivent dans cette logique de différé.
Tableau : Séquence pratique de l’apport-cession 150-0 B ter
| Étape | Acteur | Délai | Effet |
|---|---|---|---|
| Constitution de la holding contrôlée | Apporteur | Avant l’apport | Société à l’IS, contrôle supérieur à 50 % |
| Apport des titres à la holding | Apporteur | T0 | Report d’imposition de la plus-value d’apport |
| Cession des titres apportés | Holding | À discrétion | Bifurcation à 3 ans depuis l’apport |
| Réinvestissement à 60 % du prix de cession | Holding | 24 mois après cession (si cession à moins de 3 ans) | Maintien du report |
| Conservation des actifs réinvestis | Holding | 12 mois (titres directs) ou 5 ans (fonds éligibles) | Maintien du report |
| Survenance d’un événement de fin de report | Apporteur ou donataire | Variable | Levée du report ou purge |
Référence : article 150-0 B ter CGI ; BOFiP BOI-RPPM-PVBMI-30-10-60-20, dernière mise à jour le 18 août 2025.
Le détail des obligations de remploi est repris dans le guide dédié détail des obligations de réinvestissement pour conserver le report, qui aborde notamment les cas frontières de réinvestissement partiel et de fonds de fonds. Avec la séquence posée, on peut entrer dans la pièce maîtresse du dispositif : la nature des réinvestissements éligibles.

Réinvestissement éligible : quoi, combien, dans quel délai
C’est la contrainte qui détermine si l’apport-cession reste un instrument souple ou devient une camisole patrimoniale. Si la holding cède les titres dans les 3 ans suivant l’apport, elle doit réinvestir au moins 60 % du prix de cession dans des actifs éligibles, dans un délai de 24 mois à compter de la cession. Au-delà de 3 ans, ce verrou disparaît et la holding retrouve sa liberté d’allocation (compte-titres ordinaire (CTO), contrat de capitalisation personne morale, immobilier de placement, distribution).
Quatre catégories de réinvestissement sont éligibles. Première catégorie : l’acquisition de moyens d’exploitation affectés à une activité industrielle, commerciale, artisanale, agricole, libérale ou financière. La conservation minimale est de 12 mois. Deuxième catégorie : la prise de contrôle d’une société d’exploitation soumise à l’IS exerçant une activité éligible (le contrôle s’entend de la majorité des droits de vote ou des droits financiers). Conservation 12 mois. Troisième catégorie : la souscription en numéraire au capital initial ou à l’augmentation de capital d’une société d’exploitation à l’IS exerçant une activité éligible, sans condition de contrôle (un investissement minoritaire suffit). Conservation 12 mois. Quatrième catégorie : la souscription à des parts ou actions de Fonds Communs de Placement à Risque (FCPR), Fonds Professionnels de Capital Investissement (FPCI) ou Sociétés de Libre Partenariat (SLP) éligibles. Conservation 5 ans, avec un quota d’investissement du fonds de 75 % minimum en titres de sociétés d’exploitation non cotées, dont 50 % dans des PME au sens UE. La liste des fonds éligibles est consultable via le GECO de l’Autorité des marchés financiers (AMF).
Attention sur ce point : la mise à jour BOFiP du 18 août 2025 (BOI-RPPM-PVBMI-30-10-60-20) a explicitement exclu trois activités du périmètre éligible : la gestion d’un patrimoine immobilier, la gestion pure d’un portefeuille de valeurs mobilières, et la location nue. Une holding qui réinvestit son produit de cession dans des SCPI, dans un portefeuille boursier autonome ou dans un immeuble locatif nu déclenche la déchéance du report. Le contentieux fiscal sur ces frontières est nourri ; un avocat fiscaliste reste recommandé sur les cas frontières (immobilier d’exploitation affecté à l’activité d’une filiale, par exemple).
Tableau : Catégories de réinvestissement éligible 150-0 B ter
| Catégorie | Nature de l’actif | Conservation | Part du prix de cession |
|---|---|---|---|
| Acquisition de moyens d’exploitation | Actifs affectés à une activité éligible | 12 mois | Au moins 60 % cumulé |
| Prise de contrôle d’une société d’exploitation | Société à l’IS, activité éligible | 12 mois | Au moins 60 % cumulé |
| Souscription au capital d’une société d’exploitation | Société à l’IS, activité éligible, minoritaire admis | 12 mois | Au moins 60 % cumulé |
| Souscription à parts de FCPR / FPCI / SLP éligibles | Quota 75 % en sociétés d’exploitation non cotées | 5 ans | Au moins 60 % cumulé |
Référence : article 150-0 B ter CGI ; BOFiP BOI-RPPM-PVBMI-30-10-60-20, mise à jour 18/08/2025.
Le solde de 40 % du prix de cession est librement allouable (trésorerie longue, CTO holding, contrat de capitalisation personne morale, SCPI, immobilier de placement), tant que les 60 % éligibles sont sécurisés et conservés sur la durée requise. C’est sur ce solde que la holding retrouve une marge d’allocation. Pour la part dédiée au capital-investissement, qui combine éligibilité 150-0 B ter et diversification, le guide capital-investissement coté ou non coté détaille l’arbitrage entre FCPR, FCPI et FPCI selon l’horizon et la liquidité recherchée.

Reste à comprendre ce qui cloture effectivement le report : les sept événements de fin de report définissent la sortie du dispositif.
Fin du report : événements qui déclenchent l’imposition
Le report n’est pas une exonération définitive, c’est un sursis dont la levée intervient sur des événements précis, listés à l’article 150-0 B ter du CGI et précisés par la doctrine BOFiP. Sept événements sont à connaître pour piloter la trajectoire patrimoniale.
Premier : la cession par l’apporteur des titres reçus en rémunération de l’apport (autrement dit, la cession des parts de la holding elle-même). Le report tombe, la plus-value d’apport devient imposable selon le régime des plus-values mobilières en vigueur à la date du report initial, en pratique au PFU à 31,4 % en 2026. Deuxième : le rachat ou l’annulation des titres reçus par la holding au profit de l’apporteur (opération assimilée à une cession). Troisième : le manquement aux obligations de réinvestissement (seuil de 60 % non atteint, délai de 24 mois dépassé, conservation de 12 mois ou 5 ans non respectée). La déchéance entraîne la fin du report, la plus-value devient imposable au PFU, majorée des intérêts de retard et des éventuelles pénalités pour manquement délibéré.
Quatrième : le transfert du domicile fiscal hors UE et EEE déclenche l’exit tax de l’article 167 bis du CGI et la fin du report 150-0 B ter pour la fraction de plus-value en report. Un sursis de paiement reste possible sous conditions de garanties (notamment caution bancaire pour les transferts hors UE et EEE). La exit tax avec ses seuils et son sursis de paiement détaille les arbitrages pratiques pour les dirigeants en projet d’expatriation. Cinquième : la donation des titres reçus sans transfert de contrôle au donataire (donation purement nu-propriétaire en démembrement, par exemple) transfère le report au donataire, sans purge ni reprise immédiate, mais sans purger non plus.
Sixième : la donation des titres reçus avec transfert de contrôle au donataire, sous condition que celui-ci conserve les titres pendant 5 ans (10 ans dans certains cas spécifiques de réinvestissement en fonds éligibles, depuis la loi de finances pour 2020 article 106). À l’échéance, le report est purgé définitivement. Septième : le décès de l’apporteur entraîne la purge automatique et définitive du report, plus-value effacée. Cet événement est la sortie patrimoniale la plus puissante du dispositif, et c’est lui qui transforme l’apport-cession en outil de transmission de long terme.
Tableau : Sept événements mettant fin au report d’imposition 150-0 B ter
| Événement | Effet sur le report | Imposition |
|---|---|---|
| Cession des titres reçus par l’apporteur | Fin du report | PFU 31,4 % sur plus-value d’apport |
| Rachat ou annulation des titres reçus | Fin du report | PFU 31,4 % |
| Manquement aux obligations de réinvestissement | Déchéance | PFU 31,4 % + intérêts + pénalités |
| Transfert du domicile fiscal hors UE et EEE | Fin du report (exit tax) | Sursis sous garanties possible |
| Donation sans transfert de contrôle | Transfert du report au donataire | Aucune imposition immédiate |
| Donation avec transfert de contrôle | Purge si conservation 5 ou 10 ans | Plus-value effacée à l’échéance |
| Décès de l’apporteur | Purge automatique | Plus-value définitivement effacée |
Référence : article 150-0 B ter CGI ; BOFiP BOI-RPPM-PVBMI-30-10-60-20 et BOI-RPPM-PVBMI-30-10-60-40 ; CE 17 juin 2024 n° 488488.
Les trois sorties patrimoniales utiles (donation avec contrôle, donation purgée à terme, décès) demandent un horizon d’au moins 5 à 10 ans après l’apport et une coordination notaire-fiscaliste. Reste à éclairer le cas particulier de la donation et du décès, qui méritent une H3 dédiée parce que c’est là que le différé devient économie réelle.
Donation et décès : transférer ou purger le report ?
Le statut fiscal du report change radicalement selon le mode de sortie patrimoniale, et c’est là que se joue la véritable efficacité du dispositif. Trois configurations méritent d’être posées séparément.
Le décès de l’apporteur d’abord. C’est la sortie la plus simple et la plus définitive : la plus-value en report est purgée automatiquement, sans condition, sans engagement de conservation pour les héritiers. Les titres reçus en rémunération de l’apport sont transmis aux héritiers avec une valeur d’entrée correspondant à leur valeur au jour du décès (et non à la valeur d’apport), ce qui efface l’écart en report. Le coût fiscal résiduel se limite aux droits de mutation à titre gratuit (DMTG) sur la valeur transmise, abattus le cas échéant par les abattements parent-enfant ou par le Pacte Dutreil, traité en H2-V.
La donation des titres reçus ensuite, dans deux configurations à bien distinguer. Configuration 1 : la donation transfère le contrôle de la holding au donataire (la donation porte sur la pleine propriété des titres et le donataire détient plus de 50 % des droits de vote ou des droits financiers à l’issue de la donation, seul ou avec son groupe familial). Le donataire doit conserver les titres pendant au moins 5 ans (10 ans dans certains cas de réinvestissement en fonds éligibles, LF 2020 article 106). À l’échéance, le report est purgé, la plus-value définitivement effacée. C’est la configuration la plus puissante pour la transmission familiale d’une entreprise.
Configuration 2 : la donation ne transfère pas le contrôle (donation minoritaire, donation en nue-propriété sans transfert des droits de vote). Le report est simplement transféré au donataire, sans purge ni reprise. La levée ultérieure du report dépend des événements postérieurs (cession par le donataire, expatriation, décès du donataire ou de l’apporteur usufruitier). Cette configuration sert la transmission progressive, mais elle ne purge pas la plus-value.
La jurisprudence du Conseil d’État a clarifié les conditions d’opposabilité de la donation avant cession et de la donation de titres reçus en rémunération d’apport. Trois arrêts canoniques. CE 19 novembre 2014 n° 370564 et CE 10 février 2017 n° 387960 : la donation avant cession n’est pas requalifiée en abus de droit si la donation est réelle, antérieure à la cession et sans engagement préalable de vente. CE 17 juin 2024 n° 488488 : la donation-cession est admise même avec quasi-usufruit sur le prix de cession, dès lors que le donateur reste redevable d’une créance de restitution envers les donataires (la réalité de la donation tient à la créance, pas à la circulation des fonds). Cette décision récente sécurise les schémas de cession qui réservent l’usufruit du prix de cession au donateur, sous réserve que la documentation notariale soit conforme.
La combinaison de la donation avec contrôle et du Pacte Dutreil produit un effet patrimonial massif. Sur 2 M€ de titres de holding animatrice transmis parent vers enfant, l’abattement Dutreil 75 % ramène l’assiette à 500 000 €, l’abattement parent-enfant 100 000 € la ramène à 400 000 €, et les droits de mutation au barème de l’article 777 du CGI ressortent autour de 78 200 € contre 660 000 € sans Dutreil. À cette économie de droits s’ajoute la purge du report 150-0 B ter sous condition de conservation 5 ou 10 ans, ce qui efface également la plus-value mobilière historique. Le gain cumulé peut dépasser le million d’euros sur les patrimoines significatifs. Une stratégie globale d’optimisation successorale est indispensable pour orchestrer l’enchaînement notaire, fiscaliste, expert-comptable et conseiller en gestion de patrimoine (CGP).
Note de Tom
après un LBO et un cash-out, j’ai eu à arbitrer entre cession directe au PFU et apport-cession suivi de réinvestissement contraint à 60 %. Ce qui pèse réellement dans la décision, ce n’est pas le taux facial, c’est l’horizon. Si vous prévoyez de transmettre à terme via le Pacte Dutreil, l’apport-cession ouvre la combinatoire ; si vous prévoyez de sortir le cash rapidement pour des projets personnels, la cession directe reste compétitive une fois que vous avez chiffré la contrainte de remploi.
L’apport-cession ne déploie pleinement sa valeur qu’à condition d’être pensé en amont, articulé avec la transmission familiale et porté par une holding qui qualifie son caractère animateur. C’est précisément l’angle de la section suivante, qui traite des outils de transmission proprement dits.
Transmission patrimoniale : Pacte Dutreil et démembrement
La transmission d’une entreprise familiale valorisée plus d’un million d’euros sans dispositif fiscal dédié laisse aux héritiers une facture de droits de mutation pouvant atteindre 45 % de la valeur transmise, après application du barème progressif de l’article 777 du CGI. Le Pacte Dutreil ramène cette facture à un niveau symbolique en abattant 75 % de l’assiette. Combiné au démembrement de parts (barème de l’article 669 du CGI) et à la donation avant cession, il transforme la transmission en levier patrimonial central. Cette section pose les sept conditions cumulatives du Dutreil, le mécanisme du démembrement et la combinaison la plus puissante (donation avant cession plus Dutreil plus apport-cession), sous surveillance étroite de l’administration.
Pacte Dutreil : abattement de 75 pour cent sur les droits de donation et succession
Clarifions d’abord le mécanisme avant d’en chiffrer l’effet, parce que les conditions du Dutreil sont cumulatives et qu’un seul manquement entraîne la déchéance et la reprise des droits abattus avec intérêts de retard. Le Pacte Dutreil (article 787 B du CGI) offre un abattement de 75 % sur la valeur des titres de sociétés d’exploitation transmis par donation ou succession, sous réserve de sept conditions à tenir simultanément.
Première condition : un engagement collectif de conservation (EC) d’une durée minimale de 2 ans, signé par le donateur (ou défunt) avec au moins un autre associé, portant sur au moins 17 % des droits financiers et 34 % des droits de vote pour une société non cotée (10 % et 20 % respectivement pour une société cotée). Deuxième condition : un engagement individuel (EI) des héritiers ou donataires d’une durée de 4 ans, prenant effet à la fin de l’engagement collectif (ou directement à la transmission si l’engagement est réputé acquis). La durée totale minimale atteint donc 6 ans (2 ans EC plus 4 ans EI). L’engagement réputé acquis permet de se passer de la phase EC si les conditions sont déjà réunies à la date de la transmission (détention de 2 ans, fonction de direction, seuils 17 % et 34 %).
Troisième condition : la fonction de direction effective exercée par un signataire de l’engagement (ou par un héritier/donataire) pendant toute la durée de l’engagement collectif et pendant les 3 années qui suivent la transmission. Quatrième condition : l’activité éligible de la société (industrielle, commerciale, artisanale, agricole, libérale, ou holding animatrice). Cinquième condition : pour les holdings, le maintien de la qualification animatrice pendant toute la durée des engagements ; la perte de cette qualification entraîne la déchéance. Sixième condition : la lecture à deux niveaux d’interposition maximum pour la chaîne de détention (holding animatrice détenant une holding détenant la société d’exploitation reste admise ; au-delà, la qualification décroche). Septième condition : la déclaration des engagements auprès de l’administration fiscale et la production d’attestations annuelles par les héritiers et donataires.
L’effet chiffré tient lieu de démonstration. Sur une donation parent vers enfant de 2 M€ de titres de holding animatrice (première donation, donateur de moins de 70 ans, donation en pleine propriété), l’abattement Dutreil 75 % ramène l’assiette de 2 M€ à 500 000 €. L’abattement parent-enfant de 100 000 € (article 779 I CGI) la ramène à 400 000 €. Les droits de mutation au barème progressif de l’article 777 du CGI ressortent autour de 78 200 €. La réduction de 50 % des droits de l’article 790 du CGI (donation en pleine propriété d’un donateur de moins de 70 ans dans le cadre d’un Pacte Dutreil) ramène cette facture à environ 39 100 €. Sans Dutreil, sans cette réduction, sur la même assiette, les droits dépassent 660 000 €. L’économie nette atteint environ 620 000 €.
Tableau : Effet d’un Pacte Dutreil sur une transmission de 2 M€ de titres (parent vers enfant unique, première donation, donateur de moins de 70 ans, pleine propriété)
| Étape | Sans Dutreil | Avec Dutreil |
|---|---|---|
| Valeur des titres transmis | 2 000 000 € | 2 000 000 € |
| Abattement Dutreil 75 % | 0 | 1 500 000 € |
| Abattement parent-enfant article 779 I CGI | 100 000 € | 100 000 € |
| Assiette taxable | 1 900 000 € | 400 000 € |
| Droits de mutation barème article 777 CGI | environ 660 000 € | environ 78 200 € |
| Réduction 50 % article 790 CGI | 0 | environ 39 100 € |
| Droits nets dus | environ 660 000 € | environ 39 100 € |
| Économie nette | (référence) | environ 620 900 € |
Référence : articles 787 B, 779, 790, 777 CGI ; BOFiP BOI-ENR-DMTG-10-20-40, mise à jour 18/08/2025.
Le détail des outils de transmission familiale et leur articulation avec le Pacte Dutreil sont repris dans le guide transmission du patrimoine familial, qui aborde notamment les arbitrages entre donation simple, donation-partage et succession.

Le Pacte Dutreil seul produit déjà un effet patrimonial massif, mais sa combinaison avec le démembrement de parts amplifie encore le levier. C’est l’objet de la sous-section suivante.
Démembrement de parts : transmettre la nue-propriété, garder l’usufruit
Le démembrement de parts repose sur une logique simple : dissocier la nue-propriété (la valeur économique transmissible) de l’usufruit (les revenus et les droits politiques) et ne donner que la première en conservant la seconde. Le donateur transmet ainsi la valeur de patrimoine sans perdre les revenus ni la maîtrise politique de la société, et l’assiette taxable des droits de mutation est diminuée mécaniquement par le barème de l’article 669 du CGI.
Ce barème répartit la valeur de la pleine propriété entre usufruit et nue-propriété selon l’âge de l’usufruitier au jour de la donation, par tranches de 10 ans. Avant 21 ans, l’usufruit représente 90 % de la pleine propriété (et la nue-propriété 10 %). De 51 à 60 ans, l’usufruit représente 50 % (nue-propriété 50 %). Au-delà de 91 ans, l’usufruit représente 10 % (nue-propriété 90 %). Le barème est resté inchangé en 2026 (Légifrance, article 669 CGI au 17/05/2026).
Prenons un cas concret. Un parent de 55 ans qui donne la nue-propriété de parts de holding valorisées 1 M€ à ses enfants transmet une assiette taxable de 500 000 € (50 % de la pleine propriété, selon le barème). Au décès du parent, la nue-propriété se reconstitue automatiquement en pleine propriété entre les mains des enfants, sans droits supplémentaires sur la valeur de l’usufruit éteint. C’est l’effet patrimonial le plus puissant du démembrement : la transmission de la valeur sans purge de la fiscalité ultérieure sur l’usufruit éteint.
Tableau : Barème de l’article 669 CGI (valeur de l’usufruit et de la nue-propriété selon l’âge de l’usufruitier)
| Âge de l’usufruitier | Valeur de l’usufruit | Valeur de la nue-propriété |
|---|---|---|
| Moins de 21 ans | 90 % | 10 % |
| De 21 à 30 ans | 80 % | 20 % |
| De 31 à 40 ans | 70 % | 30 % |
| De 41 à 50 ans | 60 % | 40 % |
| De 51 à 60 ans | 50 % | 50 % |
| De 61 à 70 ans | 40 % | 60 % |
| De 71 à 80 ans | 30 % | 70 % |
| De 81 à 90 ans | 20 % | 80 % |
| Au-delà de 91 ans | 10 % | 90 % |
Référence : article 669 CGI, en vigueur au 17/05/2026, Légifrance.
La combinaison du démembrement et du Pacte Dutreil amplifie l’effet d’abattement. Sur 2 M€ de titres de holding animatrice donnés en nue-propriété par un parent de 55 ans à son enfant, la valeur taxable de la nue-propriété ressort à 1 M€ (50 % de 2 M€), l’abattement Dutreil 75 % la ramène à 250 000 €, l’abattement parent-enfant 100 000 € la ramène à 150 000 €. Les droits de mutation au barème de l’article 777 CGI tombent autour de 28 200 € (avant réduction article 790 CGI qui ne s’applique pas en démembrement). L’économie nette par rapport à une transmission sans dispositif dépasse les 630 000 € sur la même base. Le guide barème de l’article 669 du CGI entre dans le détail des arbitrages selon l’âge et la nature des actifs démembrés.
L’apport-cession et le Pacte Dutreil combinés au démembrement forment la trilogie de la transmission patrimoniale puissante, mais leur enchaînement reste sous surveillance étroite de l’administration. C’est l’objet de la dernière H3 de cette partie.
Donation avant cession et combinaison Dutreil avec apport-cession
Deux schémas avancés méritent d’être posés ensemble, parce qu’ils relèvent de la même logique de purge anticipée et qu’ils mobilisent les mêmes garde-fous jurisprudentiels.
Le schéma donation avant cession d’abord. Le dirigeant donne tout ou partie de ses titres de société d’exploitation à ses enfants avant la cession à un tiers. La valeur retenue dans l’acte de donation devient la nouvelle base de calcul de la plus-value chez les donataires. Lorsque les enfants cèdent ensuite leurs titres au tiers acquéreur au prix de cession, la plus-value taxable se limite à l’écart entre le prix de cession et la valeur retenue à la donation. Si la donation est récente et que la valorisation est cohérente avec le prix de cession à venir, cet écart est quasi nul et la plus-value mobilière qui aurait été taxée au PFU à 31,4 % chez le dirigeant est purgée. Restent les droits de mutation à titre gratuit, abattus par les abattements parent-enfant et, le cas échéant, par le Pacte Dutreil.
Les conditions d’opposabilité ont été consolidées par la jurisprudence du Conseil d’État. Trois principes cumulatifs : la donation doit être antérieure à toute promesse de cession ferme (un protocole signé avant donation entraîne la requalification), la valorisation doit être cohérente avec la valeur de marché, et la réalité de la donation doit être tenue (date certaine notariale, absence de simulation, absence de retour des fonds au donateur). CE 19 novembre 2014 n° 370564 et CE 10 février 2017 n° 387960 ont posé ces principes. CE 17 juin 2024 n° 488488 a précisé que le quasi-usufruit sur le prix de cession ne disqualifie pas la donation, dès lors qu’une créance de restitution est constituée au profit des donataires (la réalité de la donation tient à la créance, pas au flux physique des fonds).
La combinaison Dutreil avec apport-cession ensuite. Le dirigeant apporte d’abord les titres de sa société d’exploitation à sa holding animatrice (report 150-0 B ter), puis signe avec ses enfants un engagement collectif Dutreil portant sur les titres de la holding animatrice (qui détient la société d’exploitation). À la donation des titres de la holding, deux effets se cumulent. D’une part, l’abattement Dutreil 75 % sur la valeur des titres de holding transmis, plus l’abattement parent-enfant 100 000 €, plus la réduction de 50 % des droits de l’article 790 CGI (si donateur de moins de 70 ans et donation en pleine propriété). D’autre part, la purge potentielle du report 150-0 B ter si le contrôle est transféré aux donataires et qu’ils conservent les titres pendant 5 ans (10 ans dans certains cas de réinvestissement en fonds éligibles).
L’enchaînement est puissant mais il se déploie sous surveillance étroite. Les conditions cumulatives à tenir sont lourdes : la holding doit conserver son caractère animateur pendant toute la durée des engagements Dutreil (6 ans minimum plus 3 ans de direction), l’apport préalable doit être antérieur à toute négociation de cession ferme, les conventions intragroupe entre holding et filiale doivent être effectives et facturées à prix de marché, la direction de la holding doit être tenue effectivement par un signataire de l’engagement collectif (ou un héritier/donataire) tout au long de la période. Les rescrits BOFiP BOI-ENR-DMTG-10-20-40 et BOI-RPPM-PVBMI-30-10-60-20 (mise à jour du 18 août 2025) clarifient plusieurs points de combinaison.
Le risque procédural reste élevé. Le rapport 2024 du Comité de l’abus de droit fiscal, publié le 10 septembre 2025, fait état d’un taux de confirmation des redressements de 92 % sur les schémas examinés (23 dossiers validés en faveur de l’administration sur 25 examinés). Les motifs récurrents : animation fictive, holding sans substance, apport-cession sans réalité économique, donation-cession avec retour de fonds, conventions de management fees sans livrables. La sécurisation passe par une documentation rigoureuse de chaque étape (procès-verbaux, conventions, attestations, dossier d’animation), un délai raisonnable entre apport et cession (idéalement au-delà de 24 mois pour l’apport, puis cession holding), et l’intervention coordonnée d’un notaire et d’un avocat fiscaliste. L’ordre des opérations entre donation, apport et cession est traité dans le cadre d’une organisation successorale complète, qui replace ces schémas dans une stratégie patrimoniale d’ensemble.
Une fois ces mécanismes de différé et de transmission posés, reste la question pratique : combien coûte réellement la création et le fonctionnement d’une holding patrimoniale en 2026, à partir de quel volume de flux la structure paie-t-elle son coût, et où passe la frontière de l’abus de droit ? C’est l’objet de la partie suivante.
Étapes de création et coûts réels en 2026
Le passage au concret commence ici. Les régimes (mère-fille, niche Copé, 150-0 B ter, Dutreil) ne déploient leur valeur qu’à trois conditions : qu’une société existe vraiment, que ses statuts soient cohérents avec les usages visés, et qu’un budget annuel solide finance la tenue comptable, juridique et fiscale. Cette partie pose la séquence de création dans l’ordre où elle se déroule en pratique, fixe le poste commissaire aux apports (CAA) qui reste l’angle mort de la plupart des budgets prévisionnels, et termine par une vue chiffrée du budget global et du seuil de rentabilité 2026.
Rédaction des statuts, capital social et séquence de création
Avant de chiffrer le coût, posons la séquence elle-même, parce que l’ordre des actes conditionne à la fois la cohérence fiscale du montage et la traçabilité réclamée en cas de contrôle. La création d’une holding patrimoniale en 2026 s’enchaîne en neuf actes ordonnés, sur une durée pratique de 6 à 12 semaines selon la complexité des apports.
L’amont stratégique d’abord. Il s’agit du diagnostic patrimonial mené avec un conseil en gestion de patrimoine (CGP) ou un expert-comptable : qualification des flux à attendre, périmètre des participations à loger, horizon de cession ou de transmission, profil social du dirigeant, arbitrages entre rémunération et distribution. Cette phase prend 2 à 8 semaines selon la complexité du dossier et représente un coût de 0 à 3 000 € HT (souvent inclus dans un forfait d’audit patrimonial annuel). Sauter cette étape revient à arbitrer la forme juridique et le capital social sans données. Le conseiller en gestion de patrimoine indépendant est typiquement l’interlocuteur qui orchestre cette phase.
La rédaction des statuts ensuite. C’est le poste sur lequel la lésine se paie le plus cher quelques années plus tard. Trois clauses méritent toute votre attention. L’objet social doit couvrir la détention de participations, la prestation de services administratifs, juridiques, financiers et de gestion aux filiales (pour ouvrir la voie à la qualification animatrice et aux conventions de management fees), et toute activité civile ou commerciale accessoire compatible avec la forme retenue. L’organe de direction (président de SAS, gérant de SARL, gérant ou collège de gérance de SC) doit être désigné nommément et ses pouvoirs cadrés (limitations statutaires, décisions soumises à l’assemblée). Les clauses d’agrément, de préemption et de pacte d’associés se calibrent selon la composition actuelle et future du capital (entrée de membres de la famille, accueil d’un manager, co-investissement avec un fonds). Le coût pratique de cette rédaction varie de 800 à 3 500 € HT selon que la mission est confiée à un expert-comptable, à un avocat, ou à un notaire pour les actes soumis à publicité foncière (apport d’immeuble). Pour les montages avec apport en nature de titres ou clauses statutaires élaborées, la fourchette monte à 1 500-4 000 € HT.
Viennent ensuite le dépôt du capital social sur compte bancaire bloqué (1 à 2 semaines, 0 à 100 € de frais d’ouverture selon l’établissement), puis le choix du siège social. Trois options pratiques cohabitent. La domiciliation au domicile du dirigeant reste gratuite mais expose l’adresse personnelle (mentions sur le Kbis, courrier officiel). Un centre de domiciliation facture 600 à 1 200 € par an pour une adresse de prestige avec gestion du courrier. Un bureau dédié (location ou bail commercial) répond aux holdings actives qui matérialisent leur animation par des locaux et du personnel, à un coût variable selon la zone et la surface. Le choix du siège n’est jamais neutre : il fixe la cotisation foncière des entreprises (CFE), conditionne l’image vis-à-vis des partenaires et participe, dans une certaine mesure, à la démonstration de substance économique.
La publication de l’annonce légale dans un journal habilité (JAL) intervient ensuite, à tarif forfaitaire fixé par l’arrêté du 19 novembre 2025 publié au Journal officiel le 28 décembre 2025 : 199 € HT pour une SAS ou SASU, 148 € HT pour une SARL ou EURL. L’immatriculation via le guichet unique de l’Institut national de la propriété industrielle (INPI) (en ligne, depuis 2023) coûte 45 € de frais légaux et donne lieu, après examen, à l’attribution du numéro SIREN par l’INSEE et du Kbis par le greffe du tribunal de commerce. Le délai d’obtention du Kbis varie de 3 à 15 jours ouvrés selon le greffe et la complexité du dossier (médiane à 5-10 jours pour une SAS, SASU ou EURL sans apport en nature ; jusqu’à 3 semaines pour les dossiers avec rapport de commissaire aux apports volumineux). Pour finir, la mise en place de la comptabilité et la souscription des assurances de responsabilité civile et de prévoyance du dirigeant ferment la séquence, avec un coût mensuel de tenue comptable qui s’établit entre 100 et 300 € HT en régime de croisière pour une holding simple.
Tableau : Séquence de création d’une holding patrimoniale en 2026 (délais et coûts indicatifs)
| Étape | Délai pratique | Coût indicatif HT |
|---|---|---|
| Diagnostic patrimonial (CGP ou expert-comptable) | 2 à 8 semaines | 0 à 3 000 € |
| Rédaction des statuts (avocat, expert-comptable, notaire) | 1 à 3 semaines | 800 à 4 000 € |
| Dépôt du capital social en banque | 1 à 2 semaines | 0 à 100 € |
| Choix du siège social (domiciliation ou bureau) | 1 semaine | 0 à 1 200 € par an |
| Annonce légale (SAS 199 € / SARL 148 €) | 1 jour | 148 à 199 € |
| Immatriculation au guichet unique INPI | 1 à 4 semaines | 45 € |
| Obtention du Kbis et numéro SIREN | 3 à 15 jours ouvrés | inclus |
| Souscription RC pro et prévoyance dirigeant | 1 semaine | variable |
| Mise en place comptabilité (mensuel régime de croisière) | continu | 100 à 300 € par mois |
Références : arrêté du 19 novembre 2025 fixant les tarifs des annonces légales, JO du 28 décembre 2025 ; tarif INPI 2026 ; barème indicatif des greffes des tribunaux de commerce.
Sur cette séquence, deux postes méritent un focus dédié parce qu’ils peuvent multiplier le budget par trois ou quatre : le commissaire aux apports lorsque la holding reçoit un apport en nature, et la convention d’intégration ou les conventions intragroupe pour les groupes actifs. Le premier fait l’objet de la sous-section suivante.
Commissaire aux apports : seuils Sapin 2, fourchettes 2026 et apport de titres
Le commissaire aux apports (CAA) est l’angle mort de la plupart des budgets de création, parce que son intervention dépend de la nature des apports et que les fourchettes d’honoraires varient fortement selon la complexité de la valorisation. Posons d’abord le cadre, parce que la dispense est possible mais conditionnée.
Le cadre Sapin 2 (loi du 9 décembre 2016, art. L. 227-1 du Code de commerce pour la SAS et L. 223-9 pour la SARL) ouvre une dispense de désignation d’un CAA pour les apports en nature, sous deux conditions cumulatives. Première condition : aucun apport en nature ne dépasse 30 000 € unitaire. Deuxième condition : la valeur totale des apports en nature ne représente pas plus de la moitié du capital social. La décision de dispense doit être prise à l’unanimité des associés. Si l’une des deux conditions n’est pas remplie, la désignation d’un CAA inscrit sur la liste de la Compagnie nationale des commissaires aux comptes (CNCC) devient obligatoire. Pour la société civile à l’IS, la doctrine et la jurisprudence retiennent l’obligation systématique d’un CAA pour tout apport en nature lorsque la SC sert de société mère du groupe (lecture conservatrice à privilégier en pratique).
La valorisation des titres apportés est le cœur de la mission du CAA. Il ne se contente pas d’enregistrer la valeur déclarée par l’apporteur : il en vérifie la pertinence selon une approche multicritère. Les méthodes mobilisées dans la pratique 2026 sont l’actif net réévalué (correction des postes de bilan à la valeur de marché), les multiples sectoriels appliqués au résultat d’exploitation ou à l’EBE (excédent brut d’exploitation), les comparables transactionnels (cessions récentes de sociétés du même secteur et de taille comparable), et le discounted cash flow (DCF) lorsque la nature du flux le justifie (sociétés à fort potentiel de croissance, sociétés à actifs incorporels significatifs). Le rapport produit par le CAA documente la pondération des méthodes, la justification des hypothèses et la valeur finale retenue.
Les fourchettes d’honoraires pratiques en 2026, observées cabinet par cabinet et compilées auprès de plusieurs CAA franciliens, dépendent directement de la nature de l’apport et de la complexité de la valorisation. Un véhicule, du matériel ou un mobilier de bureau se valorise entre 950 et 2 500 € HT. Un fonds de commerce nécessite une approche multicritère plus poussée, comprise entre 2 000 et 4 000 € HT. Les titres d’une société non cotée à valorisation simple (PME mono-activité, comptabilité claire, peu de retraitements) se valorisent entre 2 000 et 3 500 € HT. Les titres d’une société complexe (groupe consolidé, plusieurs branches d’activité, retraitements analytiques significatifs) demandent entre 3 500 et 6 000 € HT. Pour un montage de groupe complet avec plusieurs sociétés apportées simultanément, la facture monte à 4 000-12 000 € HT. Un portefeuille de titres cotés, plus simple à valoriser (référence de marché), s’établit entre 1 500 et 3 000 € HT.
L’enjeu va bien au-delà du coût immédiat. La valeur d’apport retenue dans le rapport du CAA fixe la base de calcul de la plus-value placée en report d’imposition au sens de l’article 150-0 B ter du CGI (mécanisme traité en partie 2). Une sous-valorisation expose à un redressement pour insuffisance de prix par l’administration fiscale (art. 1727 et 1729 CGI sur les majorations) ; une survalorisation expose, en sens inverse, à une difficulté lors de la cession ultérieure des titres par la holding (la plus-value imposable au titre de la niche Copé serait minorée artificiellement, ce que l’administration sait également contester). La Cour de cassation, chambre commerciale, a renforcé en 2025 l’exigence de méthodologie documentée et de traçabilité du processus de valorisation par deux arrêts (Cass. com. 12 mars 2025 n° 23-22.372 et 18 juin 2025 n° 23-50.015). Concrètement, le CAA doit conserver l’ensemble de ses notes de travail, justificatifs et tests de cohérence, et l’apporteur doit en archiver une copie. En cas de contrôle, c’est la qualité du dossier qui fait la défense.
Tableau : Fourchettes d’honoraires CAA en 2026 selon la nature de l’apport
| Nature de l’apport | Méthodes mobilisées | Fourchette HT 2026 |
|---|---|---|
| Véhicule, matériel, mobilier de bureau | Actif net réévalué | 950 à 2 500 € |
| Fonds de commerce | Multicritère (multiples + actif net) | 2 000 à 4 000 € |
| Titres de société non cotée, valorisation simple | Actif net + multiples sectoriels | 2 000 à 3 500 € |
| Titres de société non cotée, valorisation complexe | Multicritère + DCF + comparables | 3 500 à 6 000 € |
| Groupe complet (plusieurs sociétés apportées) | Approche consolidée + multiples | 4 000 à 12 000 € |
| Portefeuille de titres cotés | Référence de marché | 1 500 à 3 000 € |
Fourchettes indicatives compilées auprès de plusieurs cabinets de CAA inscrits à la CNCC. Références : art. L. 227-1 et L. 223-9 Code de commerce ; loi Sapin 2 du 9 décembre 2016 ; Cass. com. 12 mars 2025 n° 23-22.372 ; Cass. com. 18 juin 2025 n° 23-50.015.
Avec la séquence et le poste CAA cadrés, vous disposez désormais des éléments pour assembler le budget global de création et de fonctionnement annuel, et pour fixer le seuil de rentabilité économique de la holding.
Budget global de création et de fonctionnement annuel
L’arbitrage final se fait à la lecture du budget global, jamais au regard des seuls coûts de constitution. Quatre scénarios couvrent l’essentiel des situations rencontrées en 2026.
Scénario 1 : holding simple en numéraire seul (capital constitué uniquement en numéraire, pas d’apport en nature de titres). Rédaction des statuts 800 à 2 000 € HT, annonce légale 199 € HT (SAS) ou 148 € HT (SARL), immatriculation INPI 45 €, frais bancaires d’ouverture 100 à 400 €. Total : 1 144 à 2 644 €. C’est le budget plancher de la holding patrimoniale 2026 sans complication particulière. Scénario 2 : holding avec apport en nature de titres (cas typique de l’apport-cession 150-0 B ter ou de la création d’un groupe par apport de titres). Rédaction des statuts 1 500 à 4 000 € HT, annonce légale 148 à 199 € HT, INPI 45 €, commissaire aux apports 950 à 6 000 € HT, frais bancaires 100 à 400 €, acte d’apport et formalités d’enregistrement (droits fixes, publication complémentaire) 200 à 1 500 €. Total : 2 944 à 12 144 €. C’est la fourchette à anticiper dès qu’un apport en nature entre dans le tour de table.
Le budget annuel de fonctionnement, qui finance la tenue de la structure dans la durée, suit la même logique de deux scénarios selon le degré d’activité. Scénario A : holding patrimoniale simple sans flux significatifs (holding patrimoniale pure de portage de participations, distributions occasionnelles, pas de convention intragroupe). Expert-comptable 900 à 2 500 € HT (établissement de la liasse fiscale, dépôt des comptes, suivi courant), CFE 247 à 1 200 € selon la base et la commune (la base minimale 2026 ressort à 247 € pour les contribuables dont le CA est inférieur à 10 000 €), dépôt des comptes au greffe 50 à 100 €, frais bancaires 100 à 400 €, juridique léger (PV d’AG annuelle, mises à jour ponctuelles) 0 à 1 000 €. Total : 1 297 à 5 200 € par an. Scénario B : holding active avec mère-fille intégré et conventions intragroupe (groupe avec plusieurs filiales, conventions de management fees, convention de trésorerie centralisée, intégration fiscale éventuelle). Expert-comptable 2 500 à 6 000 € HT (suivi consolidé, intégration fiscale, déclarations spécifiques 2065, 2058, 2074-I pour le suivi 150-0 B ter, déclaration IFI au-delà des seuils), CFE 247 à 2 500 €, dépôt des comptes 50 à 100 €, frais bancaires 200 à 600 €, juridique 800 à 3 000 € (rédaction et mise à jour des conventions, PV de comités de direction, attestations Dutreil annuelles). Total : 3 797 à 12 200 € par an. Pour les groupes les plus actifs en intégration fiscale complète, la facture annuelle peut grimper à 10 000-16 000 € HT.
Tableau : Budget complet création + fonctionnement annuel d’une holding patrimoniale en 2026
| Scénario | Création (postes cumulés) | Fonctionnement annuel |
|---|---|---|
| Holding simple, numéraire seul, sans flux | 1 144 à 2 644 € | 1 297 à 5 200 € |
| Holding simple, apport en nature de titres | 2 944 à 12 144 € | 1 800 à 6 000 € |
| Holding active, mère-fille + conventions intragroupe | 3 000 à 16 000 € | 3 797 à 12 200 € |
| Groupe en intégration fiscale, plusieurs filiales | 5 000 à 18 000 € | 6 000 à 16 000 € |
Fourchettes indicatives observées sur des dossiers franciliens et provinciaux 2025-2026. Références : tarif INPI 2026 ; arrêté du 19 novembre 2025 sur les annonces légales ; barèmes CNCC pour le CAA ; base CFE minimale 2026 (art. 1647 D CGI).

Lecture du graphique : sur un budget annuel médian de 4 000 € HT pour une holding active mais sans intégration fiscale, l’expert-comptable absorbe environ 55 % du total, la CFE et les frais bancaires 20 %, le juridique 20 % et les divers 5 %. Le poste sur lequel se joue l’arbitrage de coût annuel est donc avant tout celui de la mission comptable.
Le seuil de rentabilité économique de la holding se calcule alors sans difficulté. Avec un coût annuel moyen de 3 000 € pour une holding patrimoniale simple et un gain mère-fille de 30,15 % du dividende remonté (par rapport au PFU direct, chiffré en partie 1), le break-even est atteint à environ 10 000 € de dividende intragroupe annuel (gain de 3 015 € équilibrant le coût annuel). Pour une holding active à 6 000 € de coût annuel (avec conventions intragroupe et juridique soutenu), le seuil monte à 20 000 € de dividende intragroupe annuel. En dessous, la structure pèse en charges sans contrepartie ; au-delà, elle paie son coût et commence à générer un avantage net. Ce critère chiffré tient lieu de filtre rapide pour qualifier la pertinence d’un projet de holding patrimoniale en amont, avant tout investissement de constitution.

L’allocation de la trésorerie qui sera capitalisée dans la holding (au-delà des coûts incompressibles) renvoie aux supports d’investissement éligibles et à leur fiscalité ; le guide placement de trésorerie d’entreprise entre CAT, contrat de capitalisation et SCPI détaille les arbitrages entre comptes à terme, contrat de capitalisation personne morale, FCPR éligibles et SCPI selon l’horizon retenu.
Une fois la structure en place et le budget cadré, reste l’angle procédural sur lequel se jouent les redressements 2024-2025 : la frontière entre optimisation fiscale légitime et abus de droit. C’est l’objet de la dernière section du guide.
Abus de droit, substance économique et pièges à éviter
L’optimisation fiscale est l’usage des dispositifs prévus par la loi en respectant leurs conditions et leurs délais. L’abus de droit est le montage qui n’a pas d’autre but que l’économie d’impôt, ou dont le but principal est fiscal. La frontière est juridique, elle est procédurale, et elle se documente. Cette section pose d’abord la distinction entre les deux fondements légaux (L. 64 et L. 64 A LPF), précise ce que l’administration sanctionne, détaille les preuves de substance à conserver chaque année, et termine sur les deux conventions intragroupe qui matérialisent le mieux la substance et qui concentrent le plus de requalifications : le management fees et la trésorerie centralisée.
Abus de droit fiscal : L. 64 contre L. 64 A LPF et ce que l’administration sanctionne
Avant de se concentrer sur la substance, il faut connaître le terrain juridique sur lequel se joue la requalification, parce que les deux fondements légaux n’ont ni le même seuil d’enclenchement ni la même pénalité. La frontière est définie par deux articles du Livre des procédures fiscales (LPF).
L’article L. 64 LPF vise l’abus de droit fiscal classique. Il couvre trois figures : la simulation (acte fictif déguisant une réalité différente), la fraude à la loi (montage juridique destiné à éluder l’application normale d’un texte), et le détournement de l’esprit d’un dispositif. La caractérisation suppose un but exclusivement fiscal du montage. La pénalité de base s’élève à 80 % des droits éludés (art. 1729 b CGI), ramenée à 40 % si le contribuable démontre qu’il n’est pas l’instigateur du montage (montage proposé par un tiers conseil, par exemple). À cela s’ajoutent les intérêts de retard au taux de 0,20 % par mois (art. 1727 CGI). L. 64 reste applicable à tous les actes, sans limitation de date.
L’article L. 64 A LPF, introduit par la loi de finances pour 2019, vise le mini-abus de droit. Il s’applique aux actes passés à partir du 1er janvier 2020 et aux rectifications notifiées à compter du 1er janvier 2021. Sa portée est plus large : il vise les montages dont le but est principalement fiscal (et non plus exclusivement, comme en L. 64). La pénalité de base est de 40 %, portée à 80 % en cas de manquement délibéré caractérisé. C’est l’élargissement majeur du dispositif : un montage à motivation mixte (patrimoniale et fiscale) peut tomber sous L. 64 A si la composante fiscale est prépondérante, là où L. 64 ne mordait que sur les montages à motivation purement fiscale.
La procédure devant le Comité de l’abus de droit fiscal (CADF) peut être saisie par l’administration ou par le contribuable. Son avis n’est pas contraignant pour le juge, mais il pèse fortement dans la suite contentieuse. Le rapport CADF 2024, publié le 10 septembre 2025, donne une photographie nette du contentieux : 36 nouvelles affaires reçues, 25 dossiers examinés, administration confirmée dans 23 cas sur 25 (taux de confirmation 92 %). C’est un signal pratique : lorsque le dossier arrive devant le CADF, la documentation de substance et la cohérence économique du montage font la différence entre confirmation et annulation.
Six schémas concentrent les requalifications observées en 2024-2025. Premier : la holding sans activité (coquille vide sans dirigeant rémunéré, sans services rendus aux filiales, sans procès-verbaux). Deuxième : l’animation fictive (qualification animatrice revendiquée pour ouvrir le Dutreil ou le réinvestissement direct 150-0 B ter, mais sans réalité opérante). Troisième : les management fees sans livrables (facturation entre la holding et les filiales sans contrepartie matérielle, sans rapports, sans notes). Quatrième : la convention de trésorerie sans documentation (remontée de trésorerie des filiales vers la holding sans convention écrite, sans intérêts à prix de marché, sans procès-verbaux). Cinquième : l’apport-cession avec réinvestissement non éligible (remploi du produit de cession en SCPI, en portefeuille boursier autonome ou en location nue, exclus du périmètre 150-0 B ter depuis la mise à jour BOFiP du 18 août 2025). Sixième : la donation-cession avec retour de fonds (donation des titres avant cession suivie d’un retour des fonds au donateur, qui caractérise la simulation et entraîne la requalification systématique).
Tableau : L. 64 LPF contre L. 64 A LPF
| Critère | L. 64 LPF (abus de droit classique) | L. 64 A LPF (mini-abus) |
|---|---|---|
| Date d’effet | Tous actes | Actes depuis 01/01/2020, rectifications depuis 01/01/2021 |
| Critère de qualification | But exclusivement fiscal | But principalement fiscal |
| Pénalité de base | 80 % des droits éludés (art. 1729 b CGI) | 40 % des droits éludés |
| Pénalité réduite si non-instigateur | 40 % | non applicable |
| Pénalité aggravée si manquement délibéré | non applicable (déjà au plafond) | 80 % |
| Intérêts de retard | 0,20 % par mois (art. 1727 CGI) | 0,20 % par mois |
| Saisine CADF | Administration ou contribuable | Administration ou contribuable |
Références : art. L. 64 et L. 64 A LPF ; art. 1727 et 1729 b CGI ; rapport CADF 2024, publié le 10 septembre 2025.
La conclusion pratique tient en une phrase : la frontière est documentaire avant d’être conceptuelle. Une holding patrimoniale qui active les régimes (mère-fille, niche Copé, 150-0 B ter, Dutreil) ne sera jamais requalifiée sur le seul motif d’avoir cherché à payer moins d’impôt ; elle le sera si la substance économique ne tient pas le choc d’un contrôle. D’où le poids du sujet suivant.
Substance économique et animation effective : preuves à conserver chaque année
La substance économique d’une holding ne se déclare pas dans les statuts ; elle se prouve année après année par un corpus de pièces qui matérialisent l’existence réelle de la société et ses interactions avec ses filiales. Trois blocs constituent ce corpus, et chacun se documente avec ses propres pièces.
Premier bloc : les moyens humains et matériels. Un dirigeant rémunéré (président, gérant, directeur général) constitue le premier marqueur de substance ; une holding sans dirigeant rémunéré est immédiatement suspecte. Un comité de direction, même réduit (deux à trois personnes), tenu deux fois par an minimum avec ordre du jour, présents, décisions actées et procès-verbaux signés, matérialise la conduite collective du groupe. Des locaux, même partagés (siège dans un centre de domiciliation à condition que ce soit traçable, ou bureau dédié), accompagnés d’outils (matériel informatique, logiciels de gestion, abonnements professionnels) et de contrats fournisseurs (assurances, banque, expert-comptable, conseil juridique), achèvent ce bloc. Le tout pèse 1 500 à 4 000 € HT par an au minimum, et c’est le socle minimal sous lequel la substance ne tient pas.
Deuxième bloc : les prestations effectives rendues aux filiales. Conventions intragroupe signées (management fees, prestations administratives, juridiques, comptables, financières, ressources humaines), facturation mensuelle ou trimestrielle des prestations à prix de marché documenté, livrables tracés (rapports d’activité, notes stratégiques, comptes rendus de mission, présentations en comité de direction de la filiale). Sans livrables, sans facturation régulière, sans tarification de marché justifiée, les management fees deviennent le premier vecteur de requalification (cas développé dans la sous-section suivante).
Troisième bloc : la gouvernance et les flux. Procès-verbaux d’assemblée générale annuelle approuvant les comptes, rapport de gestion du dirigeant, comptes rendus de comité de direction semestriels minimum, justificatifs de rémunération du dirigeant (bulletins de paie en SAS, décisions de rémunération en SARL ou en SC), compte bancaire dédié à la holding (pas de confusion avec le compte personnel du dirigeant), flux entrants et sortants cohérents avec l’objet social, déclarations fiscales conformes (liasse 2065, 2058 et annexes, 2074-I pour le suivi 150-0 B ter, IFI au-delà des seuils, déclarations spécifiques en intégration fiscale).
Les durées de conservation suivent des règles précises et différenciées. Les factures fournisseurs et les pièces comptables se conservent 10 ans (art. L. 123-22 du Code de commerce). Les procès-verbaux d’assemblée et de comité de direction se conservent pendant toute la durée de vie de la société. La documentation prix de transfert (utile pour les conventions intragroupe au-delà de certains seuils) se conserve 6 ans au sens de l’article L. 13 AA du LPF. Les comptes rendus internes de réunion et les notes de travail se conservent au minimum 3 ans pour couvrir le délai de reprise fiscal de droit commun. Au-delà des obligations légales, conserver l’ensemble dans un dossier d’animation annuel synthétique (un classeur ou un dossier numérique versionné par année) accélère considérablement la défense en cas de contrôle.
Les quatre marqueurs cumulatifs d’animation effective opposables à l’administration découlent directement de la jurisprudence canonique (CE 13 juin 2018 n° 395495 ; CE 3 octobre 2024 n° 495723 ; Revue Fiduciaire, article 4085, avril 2025). Premier marqueur : la participation active à la conduite de la politique du groupe, formalisée par des lettres de mission stratégiques, des plans triennaux ou pluriannuels, des comités de direction documentés avec procès-verbaux signés. Deuxième marqueur : la fourniture de services déterminants aux filiales (administratif, juridique, comptable, financier, RH), formalisée par des conventions écrites détaillées et facturée à prix de marché vérifiable. Troisième marqueur : les décisions stratégiques majeures arrêtées au niveau de la holding (validation des budgets des filiales, décisions de financement, décisions d’investissement, décisions de cession ou d’acquisition de participations). Quatrième marqueur : la présence dans les organes de direction des filiales (le dirigeant de la holding siège comme administrateur, président ou directeur général de la filiale, ou un mandataire désigné par la holding y siège). Ces quatre marqueurs se cumulent ; aucun ne suffit isolément. La lecture jurisprudentielle retient un maximum de deux niveaux d’interposition pour qualifier la holding animatrice à l’égard du Pacte Dutreil.
Tableau : Checklist annuelle de substance pour une holding patrimoniale
| Bloc | Pièces à conserver chaque année | Durée de conservation |
|---|---|---|
| Moyens humains et matériels | Bulletins ou décisions de rémunération du dirigeant, contrats fournisseurs (siège, banque, expert-comptable), factures matériel et abonnements | 10 ans |
| Prestations rendues aux filiales | Conventions intragroupe signées, factures mensuelles ou trimestrielles, livrables (rapports, notes, comptes rendus) | 10 ans (factures), 6 ans (doc prix de transfert) |
| Gouvernance et flux | PV d’AG, rapport de gestion, PV de comité de direction (semestriels), liasse fiscale, déclarations annexes | Durée de vie de la société (PV), 10 ans (comptable) |
| Animation effective | Lettres de mission stratégiques, plans triennaux, PV de présence dans les organes des filiales, dossier d’animation annuel | 3 ans minimum (dossier interne) |
Références : art. L. 123-22 Code de commerce ; art. L. 13 AA LPF ; doctrine BOFiP BOI-CF-IOR-30-20 ; CE 13/06/2018 n° 395495 ; CE 03/10/2024 n° 495723 ; Revue Fiduciaire, art. 4085, avril 2025.
La constitution annuelle de ce dossier représente un investissement de quelques heures de travail (typiquement 6 à 12 heures par an pour une holding active, étalées sur les réunions et la clôture comptable). Comparé aux 92 % de taux de confirmation des redressements devant le CADF en 2024, c’est un ratio coût/risque sans équivalent dans le pilotage fiscal de la holding. Un diagnostic patrimonial actualisé chaque année permet d’auditer la solidité du dossier avant qu’un contrôle ne le fasse à votre place.
Reste à examiner les deux conventions intragroupe les plus fréquemment requalifiées, parce qu’elles concentrent les erreurs de pratique et les zones de litige : les management fees et la convention de trésorerie centralisée.
Conventions intragroupe : management fees et trésorerie centralisée
Les conventions intragroupe sont la matérialisation contractuelle de la substance économique de la holding ; elles sont aussi le premier terrain de requalification en cas de contrôle. Deux conventions concentrent la quasi-totalité des litiges 2024-2025 : la convention de management fees et la convention de trésorerie centralisée.
La convention de management fees organise la facturation par la holding aux filiales de prestations administratives, juridiques, comptables, financières ou de ressources humaines. Sa validité fiscale repose sur cinq exigences cumulatives. Premier : l’objet précis et détaillé des prestations (la convention liste prestation par prestation, sans formule générique). Deuxième : la tarification à prix de marché, documentée par comparaison avec des prestations équivalentes facturées par des cabinets externes (devis, grilles tarifaires sectorielles, étude de transfer pricing si les flux justifient cet investissement, au sens de l’article 57 CGI sur les transactions intragroupe). Troisième : les livrables réels et tracés (rapports d’activité, notes stratégiques, comptes rendus de mission), produits à fréquence régulière et archivés. Quatrième : la facturation régulière (mensuelle ou trimestrielle), avec mentions légales complètes et règlement effectif (les facturations non réglées sont également suspectes). Cinquième : l’autorisation préalable par les organes sociaux des sociétés concernées (PV d’assemblée des filiales validant les conventions réglementées, conformément aux articles L. 225-38 et L. 223-19 du Code de commerce).
Les erreurs récurrentes observées en contrôle sont au nombre de quatre. Le forfait flou (montant rond sans détail des prestations sous-jacentes) constitue la première cause de rejet : sans détail, pas de contrepartie identifiable, donc charges refusées au niveau de la filiale (reprise IS). La surfacturation par rapport au marché est la deuxième cause : si le prix facturé est manifestement supérieur à ce qu’un prestataire externe facturerait, l’écart est qualifié de distribution déguisée (réintégrée au résultat de la filiale et imposée comme revenu distribué chez le bénéficiaire). L’absence de livrables est la troisième : aucun rapport, aucune note, aucun compte rendu, autrement dit aucune contrepartie matérielle. Le défaut d’autorisation par les organes sociaux est la quatrième : convention non validée en assemblée des filiales, ou validée sans procès-verbal traçable. La jurisprudence récente (Cour de cassation, chambre commerciale, arrêts du 12 mars 2025 n° 23-22.372 et du 18 juin 2025 n° 23-50.015) a confirmé la rigueur de cette analyse en censurant deux montages de management fees insuffisamment documentés. Les conséquences pratiques sont lourdes : charges refusées au niveau de la filiale (reprise IS au taux de 25 %), requalification possible en distribution déguisée (PFU 31,4 % chez le dirigeant bénéficiaire), pénalité de 40 % à 80 % selon le fondement retenu (L. 64 ou L. 64 A LPF), intérêts de retard.
La convention de trésorerie centralisée organise la remontée des excédents de trésorerie des filiales vers la holding (ou vers une société du groupe désignée comme banque interne), rémunérée par des intérêts. Son cadre juridique est posé par l’article L. 511-7, 3° du Code monétaire et financier (CMF), qui ouvre une dérogation au monopole bancaire pour les opérations de trésorerie au sein d’un groupe lorsque les entités sont liées en capital. La condition de capital prévue par le texte vise les sociétés liées par un lien de capital direct ou indirect conférant à l’une un pouvoir de contrôle effectif sur les autres (lecture pratique : société mère et filiales détenues à plus de 50 % en pleine propriété, ou société mère et filiales sœurs détenues par la même mère sous condition de contrôle). Les exigences pratiques de validité sont au nombre de quatre. Première : convention écrite détaillant les flux, les taux d’intérêt, les modalités de remboursement, les plafonds éventuels. Deuxième : autorisation par les organes sociaux (convention réglementée au sens des art. L. 225-38 et L. 223-19 du Code de commerce). Troisième : taux d’intérêt à prix de marché (le taux retenu doit refléter la maturité du flux et le risque de la contrepartie ; un taux significativement inférieur au taux d’un crédit bancaire de même nature expose la société prêteuse à un redressement pour acte anormal de gestion, art. 39 CGI). Quatrième : comptabilisation rigoureuse des flux (compte courant intragroupe, factures d’intérêts régulières, déclarations fiscales cohérentes).
Les erreurs les plus fréquemment requalifiées : intérêts hors marché (intérêts nuls ou symboliques, ou intérêts excessifs), absence de procès-verbaux autorisant la convention, absence de remboursement à terme (le compte courant intragroupe reste indéfiniment ouvert, ce qui caractérise une distribution permanente déguisée), confusion avec un compte courant d’associé non documenté. Les conséquences sont les mêmes que pour les management fees : intérêts refusés en charge déductible (reprise IS), requalification possible en distribution déguisée et en acte anormal de gestion, pénalités et intérêts de retard. Pour l’allocation de la trésorerie remontée à la holding (placement de l’excédent au-delà du besoin de roulement), le placement de trésorerie d’entreprise entre CAT, contrat de capitalisation et SCPI détaille les arbitrages entre comptes à terme, contrat de capitalisation personne morale, SCPI, FCPR éligibles et titres de participation selon l’horizon retenu.
Note de Tom
sur mes deux holdings, ce qui pèse le plus en pilotage annuel, ce n’est pas la liasse fiscale ni la CFE, c’est le dossier d’animation et la documentation des conventions intragroupe. Un classeur tenu à jour chaque trimestre, avec PV de comité de direction, factures de management fees détaillées et livrables archivés, m’a fait gagner du temps lors d’un contrôle ponctuel sur les exercices 2022-2023. Ce qui aurait pu se transformer en redressement à six chiffres s’est arrêté à un échange documentaire. Le ratio coût/risque de cette discipline est sans équivalent dans la gestion d’une holding patrimoniale.
L’arbre des décisions à prendre pour qualifier la pertinence d’une holding patrimoniale en 2026 (présenté en partie 1) trouve ici son verso : une fois la structure montée, c’est la tenue du dispositif dans la durée qui détermine sa solidité. Au croisement des coûts de fonctionnement (3 000 à 12 000 € HT par an selon le scénario), de la discipline documentaire (6 à 12 heures de travail annuel sur le dossier d’animation) et des seuils de rentabilité (10 000 à 20 000 € de dividende intragroupe par an pour équilibrer le coût), la holding patrimoniale est avant tout un dispositif de moyen et long terme qui se pilote, jamais un véhicule fiscal qu’on installe et qu’on oublie.
Conclusion
La holding patrimoniale n’a rien d’un raccourci fiscal universel : c’est un véhicule de gouvernance dont la rentabilité dépend de trois variables chiffrables avant le Kbis, et dont la solidité se prouve année après année par un dossier documentaire. Tout le reste relève soit du marketing patrimonial, soit du redressement à venir.
Trois seuils suffisent à filtrer un projet sérieux. Au moins 10 000 à 20 000 € de dividende intragroupe annuel pour couvrir une structure courante (1 297 à 5 200 € par an de fonctionnement), une cession valorisée plus de 500 000 € à horizon 12 à 36 mois pour activer l’apport-cession 150-0 B ter, ou une transmission familiale supérieure à 1 M€ à 5 à 15 ans pour mobiliser le Pacte Dutreil. Hors de ces trois cas, la holding détruit plus de valeur qu’elle n’en crée. Le dirigeant qui sort de cession à 1,2 M€ entre clairement dans la deuxième case : l’apport préalable des titres à une holding contrôlée, suivi d’un réinvestissement de 60 % au minimum dans des actifs éligibles sous 24 mois, vaut la peine d’être arbitré contre la flat tax à 31,4 % en direct, à condition que le réinvestissement vise une activité économique réelle et non un portefeuille boursier autonome ou une SCPI logée en coquille. Le cabinet libéral qui distribue 80 000 € de dividendes annuels relève plutôt de la première : à ce volume, le régime mère-fille à 1,25 % d’IS effectif paie largement les 3 000 à 5 000 € de coût annuel de structure, et l’écart se chiffre en plusieurs milliers d’euros nets par an dès la deuxième année.
Le second filtre est procédural. Aucun régime ne tient sans substance économique documentée : dirigeant rémunéré, comité de direction tenu deux fois par an minimum avec procès-verbaux signés, conventions intragroupe écrites à prix de marché, livrables tracés, autorisations en assemblée des filiales. Le taux de confirmation des redressements devant le Comité de l’abus de droit fiscal en 2024 (92 % sur 25 dossiers examinés) ne laisse aucune marge à l’à-peu-près. Un classeur d’animation tenu à jour chaque trimestre, six à douze heures par an, vaut largement la différence entre un échange documentaire et une pénalité à six chiffres.
La séquence pratique qui en découle est simple : un diagnostic patrimonial chiffré avant tout dépôt de statuts (par un expert-comptable et un avocat fiscaliste, pas par le seul commercial qui propose le montage), un choix de forme juridique aligné sur la politique de distribution et le profil social, une création documentée avec, si nécessaire, un rapport de commissaire aux apports défendable, et un recalcul annuel de l’équilibre entre coût de structure et bénéfice fiscal net. Recalibrer ou dissoudre une holding qui ne paie plus son coût se fait sans drame ; subir un redressement à 80 % de pénalités sur dix ans est d’un tout autre ordre.
Pour aller plus loin, le guide sur l’apport-cession et l’article 150-0 B ter détaille les actifs éligibles au remploi et le calendrier des 24 mois, celui sur le placement de trésorerie d’entreprise entre CAT, contrat de capitalisation et SCPI couvre l’allocation de l’excédent capitalisé dans la holding, et l’audit patrimonial annuel sert de revue de cohérence entre la structure et les objectifs réels du foyer ou du dirigeant.
Questions fréquentes sur la holding patrimoniale
Les questions ci-dessous reprennent les points qui reviennent le plus souvent en rendez-vous patrimonial, mises à jour avec les barèmes, seuils et jurisprudences applicables en 2026.
Dans quels cas la création d’une holding patrimoniale a-t-elle vraiment du sens pour un particulier ?
Trois cas justifient seuls la création. Premier cas, un flux annuel intragroupe d’au moins 10 000 à 20 000 € de dividendes, suffisant pour absorber le coût de fonctionnement (1 297 à 5 200 € par an pour une structure simple). Deuxième cas, la préparation d’une cession dans 12 à 36 mois avec une valeur d’entreprise supérieure à 500 000 €, pour activer le report 150-0 B ter. Troisième cas, une transmission familiale sur un actif valorisé plus de 1 M€ à horizon 5 à 15 ans, via Pacte Dutreil. Hors de ces trois configurations, la holding détruit davantage de valeur qu’elle n’en crée : frais comptables, formalisme intragroupe et complexité déclarative pèsent plus que le gain fiscal espéré.
Qu’est-ce qu’une holding, concrètement ?
Il s’agit d’une société dont l’objet principal consiste à détenir des participations dans d’autres sociétés (ses filiales) ou des actifs financiers. Plutôt que de détenir vos titres en direct, vous interposez une société qui devient l’actionnaire, encaisse les dividendes, réalise les plus-values et, lorsqu’elle est animatrice, facture des prestations aux filiales. La forme patrimoniale ne déclenche pas d’exonération automatique. Ce sont les régimes activés sur la coquille (mère-fille, 150-0 B ter, niche Copé, Pacte Dutreil) qui produisent l’avantage fiscal. Sans régime activé, une holding reste imposée à l’IS à 25 % comme n’importe quelle société.
Holding animatrice ou holding passive : quelles conséquences pour le patrimoine ?
Une holding passive se borne à détenir des titres et à encaisser des dividendes. La version animatrice, à l’inverse, contrôle effectivement ses filiales, participe à la stratégie du groupe et leur rend des services réels (administratif, juridique, comptable, financier, ressources humaines). Seule la qualification animatrice ouvre l’accès au Pacte Dutreil, à l’apport-cession 150-0 B ter avec réinvestissement direct en sociétés d’exploitation, à l’abattement renforcé sur cession de PME et à l’exonération IFI au titre du bien professionnel. Les marqueurs jurisprudentiels à connaître sont CE 13 juin 2018 n° 395495 et CE 3 octobre 2024 n° 495723, qui exigent un faisceau d’indices documenté : convention de prestations, procès-verbaux, refacturations effectives.
Quelle forme juridique choisir entre SAS, SARL et société civile pour une holding patrimoniale ?
Le choix dépend du profil du dirigeant et de la nature des actifs détenus. La SAS et la SASU offrent la plus grande flexibilité statutaire et conviennent au dirigeant fortement distributeur de dividendes, puisqu’aucune cotisation TNS ne frappe les dividendes versés au président. La SARL ou l’EURL séduit le gérant majoritaire TNS qui cherche à réduire le coût des cotisations sur sa rémunération, en acceptant que la fraction de dividendes dépassant 10 % du capital social subisse les cotisations TNS. La société civile reste pertinente pour la détention pure de titres ou d’immobilier non commercial, avec une option à l’IS possible.
Comment se calcule l’IS sur les dividendes avec la quote-part de frais et charges (QPFC) de 5 % du régime mère-fille ?
Le calcul tient en une ligne : 5 % × 25 % = 1,25 % du dividende brut. La QPFC est réintégrée au résultat imposable de la holding mère et taxée au taux normal d’IS. Sur 100 000 € de dividende intragroupe, la holding règle donc 1 250 € d’IS au lieu de 25 000 € hors régime. Le Conseil d’État, dans son arrêt Axa du 5 juillet 2022 (n° 463021), a confirmé que la QPFC a la nature d’une imposition des distributions ; elle reste due même lorsque les frais réels engagés par la mère pour gérer la participation sont inférieurs à 5 %. En intégration fiscale, ce taux tombe à 1 % sur les dividendes intragroupe.
Que faut-il réinvestir, dans quel délai, pour ne pas perdre le report d’imposition 150-0 B ter ?
Si la holding cède les titres apportés dans les 3 ans qui suivent l’apport, elle perd le report sauf à réinvestir au moins 60 % du prix de cession dans les 24 mois. Quatre catégories d’actifs éligibles : moyens d’exploitation affectés à une activité économique, prise de contrôle d’une société d’exploitation, souscription au capital initial ou à une augmentation de capital d’une société d’exploitation (conservation 12 mois), ou parts de FCPR, FPCI et SLP éligibles avec quota de 75 % en sociétés d’exploitation (conservation 5 ans). La référence à jour est le BOFiP BOI-RPPM-PVBMI-30-10-60-20 du 18 août 2025. Le détail complet du dispositif figure dans notre guide sur l’apport-cession 150-0 B ter.
Quand et comment le report 150-0 B ter prend-il fin ou est-il purgé ?
Sept déclencheurs ferment le report. Vente des titres reçus en rémunération de l’apport, rachat ou annulation de ces titres, manquement aux obligations de réinvestissement (déchéance, plus-value imposable majorée d’intérêts de retard), transfert de domicile fiscal hors UE et EEE (exit tax de l’article 167 bis du Code général des impôts (CGI)), donation sans transfert de contrôle (le report est transféré au donataire), donation avec transfert de contrôle suivie d’une conservation de 5 à 10 ans par le donataire (purge définitive), décès de l’apporteur (purge automatique). La règle pratique : tenir un calendrier interne des dates butoirs et conserver les justificatifs de réinvestissement pendant toute la durée du report.
Donation et décès : comment choisir entre transférer et purger le report ?
En cas de décès, la purge intervient automatiquement, sans arbitrage possible. La donation, elle, ouvre deux voies selon que le contrôle de la holding bascule ou non vers le donataire. Configuration purge : la donation s’accompagne d’un transfert effectif de contrôle au donataire, qui doit ensuite conserver les titres 5 ans (10 ans dans certains cas de réinvestissement en fonds éligibles, LF 2020 art. 106). Configuration transfert : la donation laisse le contrôle à l’apporteur, le report glisse alors au donataire sans purge. L’arrêt CE 17 juin 2024 n° 488488 a admis la donation-cession même avec quasi-usufruit sur le prix, à condition qu’une créance de restitution soit régulièrement constituée au profit du nu-propriétaire.
Quand un commissaire aux apports est-il obligatoire et combien coûte-t-il en 2026 ?
La loi Sapin 2 ouvre une dispense uniquement si deux conditions cumulatives sont réunies : aucun apport en nature ne dépasse 30 000 € et la valeur totale des apports en nature ne dépasse pas 50 % du capital social, l’unanimité des associés étant exigée. Au-delà de ces seuils, la nomination devient obligatoire (article L. 225-8-1 du Code de commerce pour la SAS, L. 223-9 pour la SARL). Fourchettes d’honoraires observées en 2026 : 950 à 2 500 € HT pour un véhicule ou du matériel simple, 2 000 à 3 500 € HT pour des titres de société non cotée simples, 3 500 à 6 000 € HT pour des titres complexes valorisés par méthodes multiples (comparables boursiers, discounted cash flow, actifs nets réévalués).
Comment articuler une holding patrimoniale et le Pacte Dutreil pour transmettre une entreprise familiale ?
La séquence type compte cinq étapes. Apport préalable des titres de la société d’exploitation à la holding animatrice, sous le report 150-0 B ter. Signature d’un engagement collectif Dutreil avec les enfants, d’une durée minimale de 2 ans et portant sur 17 % des droits financiers et 34 % des droits de vote pour une société non cotée. Donation des titres de la holding (abattement Dutreil de 75 %, cumulable avec l’abattement parent-enfant de 100 000 € et la réduction de 50 % de l’article 790 du CGI si le donateur a moins de 70 ans). Engagement individuel des héritiers sur 4 ans. Exercice d’une fonction de direction effective pendant 3 ans après la transmission. Sur 2 M€ de titres transmis, l’économie de droits dépasse couramment 580 000 €. Le cadre général de cette stratégie est détaillé dans notre guide sur la transmission du patrimoine.
Quelle est la différence entre optimisation fiscale et abus de droit pour une holding patrimoniale ?
L’optimisation se contente d’utiliser des dispositifs prévus par la loi, dans le respect de leurs conditions et de leurs délais. L’abus de droit, lui, qualifie un montage qui, même régulier en apparence, n’a pas d’autre but que l’économie d’impôt. Deux fondements coexistent : l’article L. 64 du Livre des procédures fiscales (LPF) vise les montages à but exclusivement fiscal et déclenche une pénalité de base de 80 % ; l’article L. 64 A du LPF, applicable aux actes passés depuis le 1er janvier 2020, vise les montages à but principalement fiscal et entraîne une pénalité de 40 %, portée à 80 % en cas de mauvaise foi. Le taux de confirmation du Comité de l’abus de droit fiscal en 2024 a atteint 92 %. Pour rester du bon côté, documenter chaque année une raison économique claire et conserver les preuves de substance (comptes-rendus, conventions, refacturations).
Quels sont les coûts réels de création et de fonctionnement annuel d’une holding en 2026 ?
Pour une création avec apport en numéraire seul, comptez 1 144 à 2 644 € (rédaction des statuts, annonce légale entre 148 et 199 € HT selon le département, immatriculation INPI 45 €, frais bancaires). Une création avec apport en nature de titres grimpe à 2 944 à 12 144 € (avec commissaire aux apports et acte d’apport). Le fonctionnement annuel d’une holding patrimoniale simple sans flux ressort entre 1 297 et 5 200 € (expert-comptable, cotisation foncière des entreprises, dépôt des comptes, frais bancaires). Une holding active sous régime mère-fille avec conventions intragroupe se situe plutôt entre 3 797 et 12 200 €. Conséquence directe : le seuil de rentabilité se trouve aux alentours de 10 000 à 20 000 € de dividendes intragroupe annuels. En deçà, mieux vaut conserver la détention directe.




